DMTN-158
DM Milestone Status#
Provenance#
This document was generated based on the contents of the lsst-dm/milestones repository, version ee1aef22, dated 2025-08-20. This corresponds to the status recorded in the project controls system for July 2025.
Notation#
Throughout this document, the identifiers of completed milestones are set in italics; those of milestones which are still pending, in roman.
Summary#
The DM Subsystem is currently tracking 386 milestones: 7 at Level 1, 84 at Level 2, 270 at Level 3, and 23 at Level 4. 2 have no level defined. Of these, 370 have been completed. Of the incomplete milestones, 10 are late relative to the baseline schedule, while the remainder are scheduled for the future.
Fig. 1 Milestone completion as a function of date.#
Currently overdue milestones#
There are 10 milestones overdue as of 2025-08-20 18:48:35.398812.
LDM-503-12a: LSSTcam On Sky Readiness [Due 2025-05-29]
LDM-503-14: Test report: DM Readiness for Science Verification Surveys [Due 2025-05-29]
LDM-503-18q: Qserv construction complete [Due 2024-01-11]
LDM-503-19a: All P1a DM requirements verified [Due 2025-05-29]
LDM-503-EFDc: EFD data is queriable through TAP in the Science Platform [Due 2025-05-29]
LDM-503-RSPb: Science Platform ready for Science Verification [Due 2025-07-04]
DM-DRP-31: A photometric redshift is now provided for each object. [Due 2025-05-29]
DM-DRP-37: Artifact rejection and background matching during coadd construction. [Due 2018-11-30]
DM-DAX-15: DAX Construction Complete [Due 2024-01-11]
DM-DAX-9: Butler Provenance System [Due 2025-05-29]
Milestones by due date#
Due in September 2025#
DMTC-6800-1350: Network End-to-End Verification Test
LDM-503-17a: Test report: Final Pipelines Delivery
DM-READY: DM is ready for ORR
LDM-503-19: All 1a,1b DM requirements verified
DM-AP-14: Alert filtering system available.
DM-AP-16: Full integration of the Alert Production system within the operational environment.
DM-SQRE-5: Notebook service ready for general science users
Due in August 2025#
No milestones due.
Due in July 2025#
DLP-526: Archive Center Integration Complete at SLAC
LDM-503-17: Final operations rehearsal
LDM-503-RSPb: Science Platform ready for Science Verification
Due in June 2025#
No milestones due.
Due in May 2025#
DM-NCSA-21: L1 Offline Processing Service, Raft Scale, ComCam
LDM-503-14: Test report: DM Readiness for Science Verification Surveys
LDM-503-16: Ops rehearsal for data processing #3
LDM-503-12a: LSSTcam On Sky Readiness
LDM-503-EFDc: EFD data is queriable through TAP in the Science Platform
RSP-1200: RSP handles 1200 users
LDM-503-19a: All P1a DM requirements verified
DM-AP-15: Alert distribution system fully integrated.
DM-AP-17: Solar System Processing pipeline (SSP) available.
DM-DRP-31: A photometric redshift is now provided for each object.
DM-DRP-36: Solar System Processing integrated to data release processing.
DM-DAX-9: Butler Provenance System
Due in April 2025#
No milestones due.
Due in March 2025#
No milestones due.
Due in February 2025#
No milestones due.
Due in January 2025#
No milestones due.
Due in December 2024#
No milestones due.
Due in November 2024#
No milestones due.
Due in October 2024#
No milestones due.
Due in September 2024#
LDM-503-12: Ops rehearsal for commissioning #3
Due in August 2024#
No milestones due.
Due in July 2024#
LDM-503-15: Ops rehearsal for data release processing #2
Due in June 2024#
No milestones due.
Due in May 2024#
LDM-503-16a: Test report: Pipelines Release Spring 2023
Due in April 2024#
LDM-503-13: Ops rehearsal for data release processing #1
LDM-503-NET: Network Verification End-to-End
Due in March 2024#
No milestones due.
Due in February 2024#
NET-neutral: Cisco ACI replaced
Due in January 2024#
LDM-503-18q: Qserv construction complete
DM-DAX-15: DAX Construction Complete
Due in December 2023#
DMTC-021101-1155: COMP: Encryption
DMTC-021102-1175: COMP: Firewalls and Physical Security
Due in November 2023#
DMTC-021103-1085: COMP: Delayed Data Store Installed
Due in October 2023#
No milestones due.
Due in September 2023#
No milestones due.
Due in August 2023#
No milestones due.
Due in July 2023#
No milestones due.
Due in June 2023#
LDM-503-EFDa: Engineering Facility Database at the summit capturing and enabling access to all telemetry with M1/M3 active
LDM-503-EFDb: EFD/telemetry data replicated at the LDF, stored in InfluxDB. aggregated into parquet files
Due in May 2023#
No milestones due.
Due in April 2023#
No milestones due.
Due in March 2023#
No milestones due.
Due in February 2023#
DM-SQRE-4: Notebook service ready for verification & validation
Due in January 2023#
No milestones due.
Due in December 2022#
No milestones due.
Due in November 2022#
No milestones due.
Due in October 2022#
A9440: START: Data Security
Due in September 2022#
LDM-503-RSPa: Science Platform ready for DP0.2 with Image Services
Due in August 2022#
No milestones due.
Due in July 2022#
No milestones due.
Due in June 2022#
No milestones due.
Due in May 2022#
S22F: S22 Complete
LDM-503-15a: Test report: Pipelines Release Spring 2022
Due in April 2022#
No milestones due.
Due in March 2022#
No milestones due.
Due in February 2022#
No milestones due.
Due in January 2022#
No milestones due.
Due in December 2021#
Due in November 2021#
F21F: F21 Complete
Due in October 2021#
No milestones due.
Due in September 2021#
DMTC-8100-2450: FIU-CIARA Management Contract Delivery #7 Complete
LDM-GEN3: Gen3 parity demonstrated
Due in August 2021#
LDM-503-13a: Test report: Pipelines Release Fall 2020
DM-AP-12: Difference imaging is now agnostic to the PSF of the template image.
DM-AP-13: Trailed source measurement on difference images.
DM-DRP-26: Overlap resolution at tract & patch boundaries.
DM-DRP-28: Difference images are now a first-class data product during data release processing.
DM-DRP-35: Simultaneous measurement across a suite of coadds representing different bandpasses, epocs, and flavors.
Due in July 2021#
No milestones due.
Due in June 2021#
DMTC-8100-2210: 100G ring operating at 99.99% availability - Complete
F21S: F21 Start
DM-DRP-23: Atmospheric characterization based on data from the Auxiliary Telescope now available.
Due in May 2021#
Due in April 2021#
S21S: S21 Start
Due in March 2021#
No milestones due.
Due in February 2021#
No milestones due.
Due in January 2021#
LDM-503-11: Ops rehearsal for commissioning #2
Due in December 2020#
DM-NET-5: Base - Archive Network Functional 100 Gbps
DLP-464: Install networking for normal Base Center operations for ComCam scale
DLP-466: Install networking for ComCam-scale Chilean DAC serving on order 20 people
LDM-503-09: Test report: Ops rehearsal for commissioning #1
LDM-503-11b: Test report: Pipelines Release Fall 2019
LDM-503-14a: Science Platform ready for DP0
Due in November 2020#
DM-NCSA-15: Batch Processing Service for offline spectrograph data processing
DM-NCSA-22: Information in consolidated database available to QA portal
DLP-465: Install networking for normal Base Center operations for full-camera scale
DLP-468: Provide networking for formal Chilean DAC production at full-camera scale
DLP-467: Install networking for full-camera-scale Chilean DAC serving on order 80 people
F20F: F20 Complete
LDM-503-08: Test report: Spectrograph data acquisition
LDM-503-10: Test report: DAQ validation
LDM-503-11a: ComCam Ops Readiness
DM-DRP-12: Background estimation over the full visit.
DM-DRP-13: PSF estimation over the full visit.
DM-DRP-15: All varieties of coadd required for object detection and characterization are now produced during normal pipeline operation (although not necessarily at the ultimately required level of fidelity).
DM-DRP-21: Integrated image characterization pipeline for Data Release Production.
DM-DRP-30: Forced photometry is now performed on individual processed visit images during data releases.
DM-DRP-34: Selection maps are generated during data releases.
DM-DAX-7: Generation 3 Butler, running on a POSIX file-system provided by NCSA
DM-DAX-8: Scatter-gather support in PipelineTask
DM-DAX-12: Generation 3 middleware at feature parity with Generation 2
DM-DAX-14: Provenance system review completed
DM-SQRE-6: IVOA Server-side Operations for Data Access API
DM-SQRE-7: IVOA-compliant image metadata services
Due in October 2020#
No milestones due.
Due in September 2020#
DLP-46: Full Capacity over Diverse path Ready
DMTC-8000-0990: Full capacity La Serena to Santiago over Primary link AND Secondary link - Complete
DMTC-8100-2410: FIU-CIARA Management Contract Delivery #6 Complete
DLP-33: Santiago - Boca Raton Full Integration Ready
DMTC-6800-1325: Network Verification Pre-Tests
Due in August 2020#
No milestones due.
Due in July 2020#
DMTC-8100-2170: 100G ring operating at 99.0% availability - Complete
Due in June 2020#
DM-NCSA-14: Data Backbone endpoints in Chile for ingestion and access, distribution over WAN, ingest at NCSA into custodial file sto
F20S: F20 Start
DM-AP-10: Advanced single frame measurement pipeline for Alert Production.
DM-DRP-22: Template generation integrated with Data Release Production pipelines.
Due in May 2020#
DLP-533: Base Center Integration Complete
S20F: S20 Complete
LDM-503-05: Test report: Alert distribution validation
LDM-503-06: Test report: DM ComCam interface verification readiness
LDM-503-10b: Large Scale CCOB Data Access
LDM-503-09a: Test report: Pipelines Release Fall 2018
DM-AP-6: Alert format defined & queue system available.
DM-AP-18: Alert packet generation
Due in April 2020#
No milestones due.
Due in March 2020#
No milestones due.
Due in February 2020#
DM-SQRE-3: Notebook service stable for commissioning and other internal project users
Due in January 2020#
Due in December 2019#
S20S: S20 Start
Due in November 2019#
F19F: F19 Complete
DM-STAFF: Staffing Checkpoint
LDM-503-08b: Small Scale CCOB Data Access
DM-AP-11: Difference imaging includes noise decorrelation and correction for differential chromatic refraction.
DM-DRP-20: Refined set of LSST calibration products.
Due in October 2019#
A1300: Start Milestone: October 1st, 2019
DLP-70: Miami - Chicago Early Integration Ready
DLP-69: Boca Raton - Chicago Early Integration Ready
DMTC-8200-0600: ESNet Implementation Phase 1- Complete
Due in September 2019#
DM-NCSA-20: ComCam Archiving Service
DMTC-8100-2370: FIU-CIARA Management Contract Delivery #5 Complete
Due in August 2019#
Due in July 2019#
DM-NCSA-11: Verified acquisition of raw and crosstalk-corrected exposures at raft scale, incl. correct metadata
A4369.9: Ship Hardware to BDC
IT-725-M: Base Data Center Network Complete
DM-NET-4: Base LAN installed
LDM-503-10a: Science Platform: TAP service with federated SSO A&A
Due in June 2019#
A2330: Ship AA System to Chile
A4640: Ship ComCam Hardware to Tucson
DMTC-8000-0950: Technical Implementation Plan for 40Gbps diverse path - Complete
F19S: F19 Start
Due in May 2019#
DM-NCSA-13: Header Writing Service for Spectrograph use case
A5090: Expected Arrival of ComCam Systems to NCSA
IT-716-M2: Furniture installed in Offices, purchased cabling received
DMTC-8100-2130: 100G ring operating at 98.0% availability - Complete
S19F: S19 Complete
DM-SUIT-7: Mapping between SUIT systems & NCSA auth system
DM-SUIT-10: SUIT deployment procedure
Due in April 2019#
DLP-36: Santiago - Miami Early Integration Ready
DMTC-8100-2112: Miami - Boca Raton path diverse fiber - Complete
Due in March 2019#
DM-NCSA-16: Perform ISR processing on ComCam-scale data.
DMTC-8000-0870: Report on functional fiber, including uptime, 1st year functional milestone - Complete
Due in February 2019#
DM-NCSA-3: Provide database for metadata, provenance, location and demonstrate ingest at small scale
DM-NCSA-4: Minimal support for the small operational schema including file metadata and provenance for every file, and record of in
IT-718-M: Base Center Full Occupancy
LDM-503-02: Test report: HSC reprocessing
LDM-503-04: Test report: Aux Tel DAQ integration functionality test
LDM-503-07: Test report: Camera data processing
LDM-503-04b: Test report: Aux Tel DAQ interface Integration Verification and Spectrograph Operations Rehearsal
DM-SUIT-5: Search and display processed HSC data
DM-DRP-2: Basic visualization and quality assessment tools operational on HSC-scale data volumes.
DM-DRP-11: Pipelines code provides supports for database ingestion of results.
DM-DAX-5: Database ingest in support of HSC reprocessing (ie, large catalog ingest)
Due in January 2019#
DM-AP-8: Advanced ISR, including ghost and linear feature masking, correction for the Brighter-Fatter effect and compensation for pixel response non-uniformity.
Due in December 2018#
S19S: S19 Start
Due in November 2018#
IT-716-M: Base Center Beneficial Occupancy
F18F: F18 Complete
DM-SUIT-8: SUIT portal integrated with workspace
DM-DRP-19: QA metrics are generated during pipeline execution.
DM-DRP-37: Artifact rejection and background matching during coadd construction.
DM-DRP-29: Moving point source model fitting now available.
DM-DAX-10: Per-object gather support in Butler
DM-SQRE-2: Notebook service capabilities are suitable for the commissioning team to develop notebooks for its needs
Due in October 2018#
DMTC-8100-2330: FIU-CIARA Management Contract Delivery #4 Complete
DMTC-8100-2530: Data passing test report - Complete
DM-DRP-9: Data reduction pipeline for the Auxiliary Telescope.
Due in September 2018#
DM-NCSA-10: Sustained archiving service that is OCS commandable
DM-NET-3: Initial Network Ready (Summit)
DMTC-8200-0510: ESNet Request - Complete
DM-NET-6: Summit LAN installed
Due in August 2018#
Due in July 2018#
Due in June 2018#
DMTC-8100-2090: 100G ring operating at 97.0% availability - Complete
F18S: F18 Start
DM-AP-7: Basic instrument signature removal (ISR) capability.
DM-DRP-3: PSF-homogenized coadd construction.
DM-DRP-5: Camera package supporting the LSST Camera.
DM-DRP-38: Camera package supporting the Commissioning Camera.
Due in May 2018#
DMTC-8000-0836: La Serena to Santiago with live traffic and uptime over LSST Lambda Ready - Complete
S18F: S18 Complete
Due in April 2018#
DMTC-8100-2490: First light test report - Complete Contract
Due in March 2018#
DM-NCSA-5: Level 1 archiving system able to acquire pixel data from the Aux Tel DAQ, header metadata via OCS, assemble FITS image,
DM-NCSA-6: Ability to transfer files originating from Tucson to NCSA and ingest files at NCSA, including metadata and provenance
DM-NCSA-7: Capability to paint displays for Tucson and NCSA
DM-NET-2: Mountain - Base Network Functional 2 x 100 Gbps
DLP-61: La Serena – Santiago link Ready
DLP-44: La Serena to Santiago with test traffic AURA DWDM LSST Fiber
DMTC-8000-0826: Intermediate traffic testing and report - Complete
DLP-40: Summits-Gatehouse Initial Capability Ready
DLP-65: Mountain - Base LSST and AURA DWM End Node Installation and Test Ready
DM-DRP-32: Object classification system available.
DM-DAX-11: Transformed EFD schema
Due in February 2018#
No milestones due.
Due in January 2018#
DM-DRP-16: Global photometric fitting (e.g. Burke et al. Forward Global Calibration Method).
Due in December 2017#
DM-NCSA-27: Deliver header service code
DM-NCSA-29: Deliver IIP image client code
DMTC-4500-0010: Start NCSA S18
S18S: S18 Start
LSST-1160: Header Service Integration
LSST-1190: Control Interfaces Verification: Single Visit
LSST-1200: Interface Verification: Single Visit
LSST-1220: EFD ETL Under DM Control
DLP-837: AP-ready Butler Framework
Due in November 2017#
DLP-864: Coordination with NCSA/CC-IN2P3 JCC
DLP-368: Initial AP DMCS
DLP-459: Qserv capability to hold data reduced at NCSA
DLP-458: Ingest of bulk data from real cameras to ComCam scale
DLP-457: Support runs on real cameras data and ImSim data
DLP-442: Procure infrastructure for Base Center to meet FY18 goals
DLP-433: Procure infrastructure for Archive Center to FY18 scale
DMTC-8000-0818: Acceptance Test with Equipment Installed - Complete
DMTC-7400-2510: REUNA La Serena - Santiago Optical Channel in operation - Complete
DMTC-7400-2130: End of commissioning. Acceptance of fiber connection - Complete
F17F: F17 Complete
LDM-503-01: Test report: Science Platform with WISE data in PDAC
LDM-503-03: Test report: Alert generation validation
DM-SUIT-1: Search and display WISE sources (objects) in PDAC
DM-SUIT-4: Multiple data traces in chart space
DLP-207: Extra LSST query capabilities in web UI
DLP-205: LSST web UI search external catalog
DLP-222: Provide time-domain data view
DM-DRP-14: Insertion of simulated sources into the data stream to check pipeline performance.
DM-DRP-18: Initial multi-band deblending algorithm available.
DM-DAX-1: WISE data ingest to PDAC
DM-DAX-6: Prototype level 1 database
DLP-473: Async Queries in Qserv
DLP-725: Working Prototype of AP/L1 Database
DLP-344: Release SQuaSH-in-a-box automated deployment platform
DLP-352: Metrics of Interest integrated in running stack or post-tests
Due in October 2017#
DMTC-7400-2480: AURA DWDM equipment in operation - Complete
Due in September 2017#
DM-NCSA-28: IIP control code
DMTC-7400-2330: LSST and AURA summit to base DWDM equipment - Complete
DMTC-8100-2290: FIU-CIARA Management Contract Delivery #3 Complete
Due in August 2017#
DMTC-7400-2090: Report on functional fiber connections, including AURA equipment - Complete
DLP-558: LSST Software Release 7.1 Complete
DM-AP-1: Basic single frame measurement pipeline.
DM-AP-2: Alard & Lupton-style image differencing.
DM-AP-3: Point source & dipole measurement on difference images.
DM-AP-4: DIASource association
DM-AP-5: DIAObject generation
DM-DRP-6: Camera package supporting the Auxiliary Telescope.
DM-SQRE-1: Project internal Jupyter notebook service
Due in July 2017#
DMTC-7400-2420: REUNA La Serena - Santiago DWDM equipment - Complete
DM-SUIT-2: Search WISE coaded data single exposure images in PDAC (the images are from IRSA at IPAC, not NCSA)
DM-DAX-2: Query service supporting IVOA TAP protocol, w/ support for asynchronous queries
Due in June 2017#
DMTC-7400-2250: End of commissioning and Acceptance - Complete
DMTC-8100-2474: Agreement with Monet Cable Partner signed Complete
F17S: F17 Start
Due in May 2017#
DM-NCSA-1: Provide regular reprocessing service for HSC data
DM-NCSA-2: Provide access to results of regular reprocessing (NB the form this takes depends upon available DAX functionality)
DLP-538: LSE-130 Data items Exchanged between Cam & DM - Phase 3
DMTC-0000-3000: LSST Software Release S17 Complete
S17F: S17 Complete
DM-DRP-1: HSC merger complete: all functionality deployed for the most recent HSC data release processing is now available within the LSST stack.
DM-DRP-4: Calibration product generation in support of basic ISR.
DLP-736: Performance and capability enhancements in support of catalog use cases
DLP-152: Initial PSF-matched image coaddition available
DLP-472: Qserv Data Distribution
Due in April 2017#
DMTC-8200-0480: VLAN design finalized Miami-NCSA - Complete
Due in March 2017#
No milestones due.
Due in February 2017#
DLP-37: Summits-Gatehouse Fiber Ready
DMTC-7400-2210: Fiber delivery by Telefonica - Complete
DLP-567: LSST Software Release 7.0 Complete
Due in January 2017#
DMTC-8000-0806: 3T Fiber Installation Certification and Acceptance Test - Complete
Due in December 2016#
S17S: S17 Start
Due in November 2016#
Due in October 2016#
No milestones due.
Due in September 2016#
DMTC-8100-2050: 100G ring operating at 95.0% availability - Complete
DMTC-8100-2250: FIU-CIARA Management Contract Delivery #2 Complete
DLP-544: LSE-72 OCS-DM master interface - Phase 3
DM-SUIT-3: Time series analysis tool for WISE data
Due in August 2016#
Due in July 2016#
DLP-541: LSE-68 Camera-DM Image data interfaces - Phase 3
Due in June 2016#
DLP-63: Vendor selection Ready
DMTC-7400-2290: Final Selection of equipment vendor - Complete
Due in May 2016#
DMTC-0000-0020: LSST Software Release X16 Complete
DLP-694: Prototype Brighter-Fatter correction available
Due in April 2016#
DLP-45: Delivery of “functional Pre-operations Link” (at least 4Gbps), Ready
DMTC-8000-0910: Delivery of 4Gbs link from La Serena to Santiago Ready - Complete
Due in March 2016#
DMTC-7400-2050: Fiber delivery - Complete
Due in February 2016#
DLP-469: Coordination with NCSA/CC-IN2P3 JCC
DLP-358: Refinement of facility integration plan and traceability of science and operational requirements
DLP-364: Build prototype production sequence for the DMCS
DLP-850: Prototype authentication/authorization system complete
DLP-405: Investigate CAS integration with Internet2 AAA tools
DLP-411: Monitor OpenStack
DLP-424: Integration of DevOps to OpenStack
DLP-471: Refresh sizing model
DLP-431: Refinement of facility integration plan and traceability of science and operational requirements
DLP-566: LSST Software Release 6.0 Complete
DLP-872: Convert major portion of GWT in Firefly to pure JavaScript
DLP-486: Prototype merge & deduplication in tract & patch overlaps
DLP-103: Prototype multi-coadd peak association available
DLP-100: Consistent multi-band deblending available
DLP-649: Shared Scans
DLP-345: Prototype metrics collection system deployed
DLP-351: Intermediate Performance Metrics routinelly calculated and published
DLP-337: Release new stack documentation infrastructure
Due in January 2016#
DLP-452: Support datasets on basic file system infrastructure with apropos policies
DLP-41: Mountain - Base Fiber Path Ready
DMTC-7400-2170: Gatehouse to Summit contract signed; Design Ready - Complete
DLP-276: Dipole measurement suite
Due in December 2015#
DLP-43: Fiber Delivery Ready
DMTC-8000-0760: Technical Implementation plan of fiber connection (primary link) - Complete
DMTC-7400-0815: La Serena-Gatehouse path design Ready
DMTC-7400-2010: Gatehouse to La Serena path design Ready - Complete
DLP-288: HSC merger complete
DLP-700: Galaxy shear fitting parameters available
DLP-342: Publish updated introductory software guide to developing with the stack
DLP-341: Deploy stack user support and discussion forum
Due in November 2015#
Due in October 2015#
DMTC-8100-2010: First Data passed on 100G ring without errors - Complete
DLP-528: Archive Site Ready for Equipment Configuration
DLP-275: Deliver document on effects of DCR
DLP-805: Distributed Database and Table Management
Due in September 2015#
Due in August 2015#
DLP-356: Set up Joint Coordination Council (JCC) for coordination with satellite processing center
DLP-355: Establish MOA with CC-IN2P3 satellite processing center
DLP-361: Build prototype AP DMCS, including events
DLP-404: Identify candidate security packages
DLP-410: Implement Puppet for system configuration management
DLP-415: Evaluate iRODS, Datacat, and similar file system management technologies
DLP-423: DevOps assessment
DLP-430: Initial refinement of facility integration plan
DLP-556: LSST Software Release 5.1 Complete
DLP-218: Provide API for image display in Firefly
DLP-216: Provide basic APIs to use Firefly visualization components
DLP-503: Prototype direct coaddition
DLP-502: Prototype image artifact identification available
DLP-25: Prototype Web Service for SUI
DLP-340: Operating system testing for public stack releases increased
DLP-334: SQuaRE release improved or changed CI system
Due in July 2015#
Due in June 2015#
Due in May 2015#
Due in April 2015#
No milestones due.
Due in March 2015#
Due in February 2015#
Due in January 2015#
DLP-422: Evaluate OpenStack as a development environment
Due in December 2014#
Due in November 2014#
Due in October 2014#
DLP-519: Research the development framework for SUI
Due in September 2014#
Due in August 2014#
DLP-578: Propose a workspace structure for discussion.
DLP-574: Evaluate best-of-breed tools. Technology exploration.
DLP-575: Evaluate best-of-breed tools. Technology exploration.
DLP-576: Evaluate best-of-breed tools. Technology exploration.
DLP-577: Evaluate best-of-breed tools. Technology exploration.
DLP-639: Re-design camera geometry classes
DLP-638: Refactor AFW R&D Code
DLP-588: AFW R&D code refactored
DLP-715: Fundamental centroid and shape measurements
DLP-697: Single epoch CModel minimization
DLP-696: Single epoch Sersic model fitting
DLP-836: New logging for DM
DLP-835: New xrootd client
DLP-834: Automated Testbed for Qserv
Milestones by WBS#
02C.00: Data Management Level 2 Milestones#
Fig. 2 Relationships between milestones in WBS 02C.00 and their immediate predecessors and successors. Ellipses correspond to milestones within this WBS element; rectangles to those in other elements. Blue milestones have been completed; orange milestones are overdue.#
DLP-554: LSST Software Release 4.0 Complete#
WBS: 02C.00
Level: 2
Successors: DLP-556
Due: 2014-09-02
Completed: 2014-09-30
Warning
No description available
DLP-555: LSST Software Release 5.0 Complete#
WBS: 02C.00
Level: 2
Due: 2015-02-26
Completed: 2015-03-06
Warning
No description available
DLP-559: Mountain - Base Network Functional 1 Gbps#
WBS: 02C.00
Level: 1
Successors: DM-NET-2
Due: 2015-06-02
Completed: 2015-06-01
Warning
No description available
DLP-556: LSST Software Release 5.1 Complete#
WBS: 02C.00
Level: 2
Due: 2015-08-31
Completed: 2015-09-01
Warning
No description available
DLP-528: Archive Site Ready for Equipment Configuration#
WBS: 02C.00
Level: 1
Due: 2015-10-01
Completed: 2015-10-01
This is complete in. data/pmcs/201904-ME.xls.
DLP-566: LSST Software Release 6.0 Complete#
WBS: 02C.00
Level: 2
Predecessors: DLP-364, DLP-389, DLP-556, DLP-486, DLP-103, DLP-100
Successors: DLP-557
Due: 2016-02-29
Completed: 2016-07-12
Warning
No description available
DMTC-0000-0020: LSST Software Release X16 Complete#
WBS: 02C.00
Level: 2
Predecessors: DLP-694
Due: 2016-05-31
Completed: 2016-07-12
Warning
No description available
DLP-541: LSE-68 Camera-DM Image data interfaces - Phase 3#
WBS: 02C.00
Level: 2
Successors: S17S
Due: 2016-07-05
Completed: 2016-10-31
Complete with LCR-1788 June 2019.
DLP-557: LSST Software Release 6.1 Complete#
WBS: 02C.00
Level: 2
Successors: DLP-558
Due: 2016-08-31
Completed: 2016-08-31
Warning
No description available
DLP-579: Usability and developer efficiency#
WBS: 02C.00
Level: 3
Successors: DLP-557
Due: 2016-08-31
Completed: 2017-12-01
Warning
No description available
DLP-544: LSE-72 OCS-DM master interface - Phase 3#
WBS: 02C.00
Level: 2
Successors: DLP-558
Due: 2016-09-30
Completed: 2016-10-31
Warning
No description available
DMTC-0000-0030: LSST Software Release F16 Complete#
WBS: 02C.00
Level: 2
Due: 2016-11-30
Completed: 2016-11-30
Warning
No description available
S17S: S17 Start#
WBS: 02C.00
Level: 2
Successors: S17F
Due: 2016-12-01
Completed: 2016-12-01
Warning
No description available
DLP-567: LSST Software Release 7.0 Complete#
WBS: 02C.00
Level: 2
Due: 2017-02-28
Completed: 2017-02-28
Warning
No description available
DLP-538: LSE-130 Data items Exchanged between Cam & DM - Phase 3#
WBS: 02C.00
Level: 2
Predecessors: DMTC-0000-3000, S17F
Successors: DLP-558
Due: 2017-05-31
Completed: 2017-05-31
approval of LCR-1494 in June 2019 allows this to be closed, LSE-400 [Lim, 2019] covers the items.
DMTC-0000-3000: LSST Software Release S17 Complete#
Warning
No description available
S17F: S17 Complete#
WBS: 02C.00
Level: 2
Predecessors: S17S
Successors: DLP-61, DLP-538, DLP-736, DLP-152, DLP-473, DLP-472
Due: 2017-05-31
Completed: 2017-05-31
Warning
No description available
F17S: F17 Start#
Warning
No description available
DLP-558: LSST Software Release 7.1 Complete#
WBS: 02C.00
Level: 2
Successors: DLP-551
Due: 2017-08-31
Completed: 2017-08-31
Warning
No description available
F17F: F17 Complete#
WBS: 02C.00
Level: 2
Successors: DLP-368, DLP-459, DLP-458, DLP-457, DLP-442, DLP-433, DLP-207, DLP-205, DLP-222, DLP-473, DLP-725, DLP-344, DLP-352
Due: 2017-11-30
Completed: 2017-11-30
Warning
No description available
LDM-503-01: Test report: Science Platform with WISE data in PDAC#
WBS: 02C.00
Level: 2
Test specification: LDM-540 [Dubois-Felsmann et al., 2020] v1.0 S3.1 (LSP-00)
Predecessors: DM-SUIT-1, DM-SUIT-2, DM-SUIT-3, DM-SUIT-4, DM-DAX-1, DM-SQRE-1
Successors: LDM-503-07
Due: 2017-11-30
Completed: 2018-05-30
This test demonstrates the deployment of the Portal and API Aspects of the LSST Science Platform (LSE-319 [Jurić et al., 2019], LDM-542 [Dubois-Felsmann et al., 2019], LDM-554 [Dubois-Felsmann et al., 2019]) to serve all-sky precursor data, including catalogs totaling of order 50–100 billion rows, in a prototype LSST Data Access Center hosted in the LSST Data Facility at NCSA.
LDM-503-03: Test report: Alert generation validation#
WBS: 02C.00
Level: 2
Test specification: LDM-533 [Bellm and Swinbank, 2019] v1.1 S3.1 (AG-00)
Predecessors: DM-AP-1, DM-AP-2, DM-AP-3, DM-AP-4, DM-AP-5, DM-DAX-6
Successors: LDM-503-05
Due: 2017-11-30
Completed: 2017-12-01
This test demonstrates the successful execution of a prototype Alert Generation science payload (LDM-148 [Lim et al., 2020], LDM-151 [Swinbank et al., 2020]), processing data from precursor surveys at a relatively small scale using compute resources at the LSST Data Facility at NCSA.
S18S: S18 Start#
WBS: 02C.00
Level: 2
Predecessors: DLP-368, DLP-412, DLP-459, DLP-458, DLP-457, DLP-207, DLP-205, DLP-222, DLP-725, DLP-352
Successors: S19S
Due: 2017-12-01
Completed: 2017-12-01
Warning
No description available
LSST-1160: Header Service Integration#
WBS: 02C.00
Level: 2
Predecessors: DM-NCSA-27
Successors: LSST-1190
Due: 2017-12-29
Completed: 2018-03-31
Warning
No description available
LSST-1190: Control Interfaces Verification: Single Visit#
WBS: 02C.00
Level: 2
Predecessors: DM-NCSA-28, LSST-1160
Due: 2017-12-29
Completed: 2018-03-30
Warning
No description available
LSST-1200: Interface Verification: Single Visit#
WBS: 02C.00
Level: 2
Predecessors: DM-NCSA-29, LSST-1190
Successors: F18S, LDM-503-06
Due: 2017-12-29
Completed: 2018-04-05
Warning
No description available
LSST-1220: EFD ETL Under DM Control#
WBS: 02C.00
Level: 2
Predecessors: LSST-1190
Successors: LSST-1580
Due: 2017-12-29
Completed: 2019-03-29
Warning
No description available
S18F: S18 Complete#
WBS: 02C.00
Level: 2
Predecessors: DLP-864
Successors: DLP-33, DM-DRP-3, DM-DRP-5, DM-DRP-8, DM-DRP-9, DM-DRP-11, DM-DRP-17, DM-DRP-19, DM-DRP-38
Due: 2018-05-31
Completed: 2018-05-31
Warning
No description available
F18S: F18 Start#
WBS: 02C.00
Level: 2
Predecessors: LSST-1200
Successors: F19S, LDM-503-05, DM-AP-6, DM-AP-7, DM-AP-9
Due: 2018-06-01
Completed: 2018-06-01
Warning
No description available
DLP-551: LSST Software Release 8.1 Complete, Ready for Commissioning Camera#
WBS: 02C.00
Level: 1
Predecessors: DLP-558
Successors: DLP-552
Due: 2018-08-31
Completed: 2018-07-12
Warning
No description available
F18F: F18 Complete#
WBS: 02C.00
Level: 2
Successors: DM-NCSA-11, DLP-464, DLP-466, DM-AP-8, DM-DRP-37, DM-DRP-29, DM-DAX-8, DM-DAX-10
Due: 2018-11-30
Completed: 2018-11-30
Warning
No description available
S19S: S19 Start#
Warning
No description available
LDM-503-02: Test report: HSC reprocessing#
WBS: 02C.00
Level: 2
Test specification: LDM-534 [Bosch et al., 2021] v3.1 S3.1 (DRP-00)
Predecessors: DM-NCSA-1, DM-NCSA-2, DM-NCSA-3, DM-AP-1, DM-DRP-1, DM-DRP-2
Successors: DM-NCSA-4, LDM-503-07
Due: 2019-02-28
Completed: 2017-12-01
This test demonstrates the successful execution of a prototype Data Release Production science payload (LDM-148 [Lim et al., 2020], LDM-151 [Swinbank et al., 2020]), processing data from precursor surveys at a relatively small scale using compute resources at the LSST Data Facility at NCSA.
LDM-503-04: Test report: Aux Tel DAQ integration functionality test#
WBS: 02C.00
Level: 2
Test specification: LDM-538 [Butler et al., 2021] v1.0 S4.1 (RAS-00-00)
Predecessors: DM-NCSA-4
Successors: LDM-503-10, LDM-503-04b
Due: 2019-02-28
Completed: 2018-06-29
This test demonstrates that LSST data acquisition system can capture raw data from instrumentation and construct a well-formed image with proper headers.
LDM-503-07: Test report: Camera data processing#
WBS: 02C.00
Level: 2
Test specification: DMTR-112 [Swinbank, 2019] [DM-16072]
Predecessors: LDM-503-01, LDM-503-02, DM-DRP-4
Successors: LSST-1470, DLP-552, LDM-503-09
Due: 2019-02-28
Completed: 2019-01-17
This test demonstrates that the LSST Science Pipelines can be successfully used to load and perform basic processing of data from the LSST Camera test systems. In the process, it establishes that data is properly made available at the LSST Data Facility at NCSA, and is accessible through the LSST Science Platform.
LDM-503-04b: Test report: Aux Tel DAQ interface Integration Verification and Spectrograph Operations Rehearsal#
WBS: 02C.00
Level: 2
Test specification: LDM-538 [Butler et al., 2021] v1.0 S4.4 (RAS-00-20)
Predecessors: DM-NCSA-27, DM-NCSA-5, DM-NCSA-6, DM-NCSA-7, LDM-503-04
Successors: LDM-503-08
Due: 2019-02-28
Completed: 2018-06-29
This test demonstrates that the well-formed image generated in LDM-503-04 can be written to the permanent record of the survey.
S19F: S19 Complete#
WBS: 02C.00
Level: 2
Successors: DLP-46, S20S, DM-SUIT-7, DM-SUIT-10
Due: 2019-05-31
Completed: 2019-05-31
Time-based milestone marking the completion of the Spring 2019 development cycle.
F19S: F19 Start#
Warning
No description available
LDM-503-10a: Science Platform: TAP service with federated SSO A&A#
WBS: 02C.00
Level: 2
Test specification: DMTR-161 [Dubois-Felsmann, 2020] [DM-19211]
Predecessors: DM-DAX-2
Successors: LDM-503-10b
Due: 2019-07-29
Completed: 2019-12-31 [DM-19209]
This test demonstrates the successful integration of a single-sign-on federated authentication system, and a basic authorization system, with the three Aspects of the LSST Science Platform (Portal, Notebook, and API), with the API Aspect containing at least a TAP service.
DLP-552: LSST Software Release 9.1 Complete, Ready for Full Camera#
WBS: 02C.00
Level: 1
Predecessors: DM-NCSA-11, DLP-551, LDM-503-07
Successors: LSST-1470, LDM-503-09
Due: 2019-08-30
Completed: 2019-08-30
This pipeline software release will precede LDM-503-12a. This will have all functionality required to process data from LSSTCam. It will not have the full functionality for data release processing.
LDM-503-08b: Small Scale CCOB Data Access#
WBS: 02C.00
Level: 2
Test specification: DMTR-102 [Butler, 2019] [DM-16073]
Predecessors: A5860
Successors: LDM-503-09
Due: 2019-11-08
Completed: 2019-07-15 [DM-17118]
This test demonstrates the integration of the CCOB with the permanent record of the survey.
F19F: F19 Complete#
WBS: 02C.00
Level: 2
Predecessors: F19S
Due: 2019-11-27
Completed: 2019-11-29
Time-based milestone marking the completion of the Fall 2019 development cycle.
DM-STAFF: Staffing Checkpoint#
WBS: 02C.00
Level: 2
Predecessors: F19F
Successors: LDM-503-13
Due: 2019-11-27
Completed: 2019-11-29
DM Management evaluate current DM staffing against project schedule and budget. If there is a shortfall through mid-2022 (the “ops gap”), this is the point at which we need to fill it.
S20S: S20 Start#
WBS: 02C.00
Level: 2
Due: 2019-12-02
Completed: 2019-12-02
Warning
No description available
DLP-533: Base Center Integration Complete#
WBS: 02C.00
Level: 1
Successors: COMC-1564, COMC-0620-2090
Due: 2020-05-13
Completed: 2020-02-28
This milestone represents the availability of the base center in Las Serena. This includes DM staging machines, the commissioning cluster. It also includes the Chilean Data Access center machines. The later will only be deployed after the US DAC is up.
LDM-503-06: Test report: DM ComCam interface verification readiness#
WBS: 02C.00
Level: 2
Test specification: DMTR-171 [Butler, 2020] [DM-16074]
Predecessors: DM-NCSA-10, DM-NCSA-11, LSST-1200, T&SC-6500-9000, T&SC-7900-2430
Successors: LDM-503-10, LDM-503-11a
Due: 2020-05-27
Completed: 2020-06-30 [DM-17119]
This milestone records successful transfer of an image equivalent to one raft from the DAQ at the summit to reliable storage in the LSST Data Facility at NCSA, from where it will be made available for scientific evaluation through the LSST Science Platform.
S20F: S20 Complete#
WBS: 02C.00
Level: 2
Predecessors: S20S
Successors: F20S, S21S, LDM-503-10b, DM-AP-18
Due: 2020-05-29
Completed: 2020-05-29
Time-based milestone marking the completion of the Spring 2020 development cycle.
LDM-503-05: Test report: Alert distribution validation#
WBS: 02C.00
Level: 2
Test specification: LDM-533 [Bellm and Swinbank, 2019] v2.0 SS 4.7–4.9 (test cases LVV-T216, LVV-T217, LVV-T218)
Predecessors: DM-NCSA-9, F18S, LDM-503-03, DM-AP-18
Successors: LDM-503-09
Due: 2020-05-29
Completed: 2018-07-17
This test demonstrates that a full-LSST-scale (10,000 messages every 39 seconds) alert stream can be distributed to end users. It further shows that simple filters based on alert contents can be applied to that stream.
LDM-503-10b: Large Scale CCOB Data Access#
WBS: 02C.00
Level: 2
Test specification: DMTR-182 [Butler, 2020] [DM-16194]
Predecessors: CAMM8040, CAMM8300, S20F, LDM-503-10a
Successors: LSST-1580
Due: 2020-05-29
Completed: 2020-04-22 [DM-17123]
Demonstrate the ability to transfer data from the CCOB with 21 rafts from SLAC and ingested at NCSA and make available through an instance of the LSP.
LDM-503-09a: Test report: Pipelines Release Fall 2018#
WBS: 02C.00
Level: 2
Test specification: DMTR-111 [Swinbank, 2019] [DM-16076]
Predecessors: DM-AP-2, DM-AP-3, DM-AP-6, DM-AP-7, DM-AP-9, DM-DRP-3, DM-DRP-5, DM-DRP-7, DM-DRP-16, DM-DRP-17, DM-DRP-32, DM-DRP-38
Successors: LDM-503-09, LDM-503-11
Due: 2020-05-29
Completed: 2019-04-12 [DM-17121]
This milestone describes a software release of the LSST Science Pipelines in support of activities in late 2018 and early 2019. The contents of the release are described in LDM-564 [O'Mullane et al., 2023]. The release will be accompanied by a characterization report.
F20S: F20 Start#
WBS: 02C.00
Level: 2
Due: 2020-06-01
Completed: 2020-06-01
Time-based milestone marking the start of the Fall 2020 development cycle.
F20F: F20 Complete#
WBS: 02C.00
Level: 2
Successors: DLP-465, DLP-468, DLP-467, F21S, S21S, LDM-503-11, DM-DRP-30, DM-DRP-34, DM-DAX-12, DM-DAX-14, DM-SQRE-6, DM-SQRE-7
Due: 2020-11-30
Completed: 2020-11-30
Time-based milestone marking the completion of the Fall 2020 development cycle.
LDM-503-08: Test report: Spectrograph data acquisition#
WBS: 02C.00
Level: 2
Test specification: DMTR-121 [Butler, 2019] [DM-16455]
Predecessors: CAMM8300, DM-NCSA-13, DM-NCSA-14, DM-NCSA-15, DM-NET-2, DM-NET-3, DM-NET-6, LDM-503-04b, DM-DRP-6
Successors: LDM-503-10, LDM-503-11
Due: 2020-11-30
Completed: 2019-12-31 [DM-17131]
This test demonstrates data acquisition from the Auxiliary Telescope spectrograph, transmission of all image files with associated metadata to NCSA for screening, and then further processing if needed.
LDM-503-10: Test report: DAQ validation#
WBS: 02C.00
Level: 2
Test specification: DMTR-181 [Butler, 2020] [DM-16193]
Predecessors: IT-725-M, LDM-503-04, LDM-503-06, LDM-503-08
Successors: LDM-503-11
Due: 2020-11-30
Completed: 2020-06-22 [DM-17122]
Test of the extended data acquisition (DAQ) network in Chile from the Summit to the Base Data Center.
LDM-503-11a: ComCam Ops Readiness#
WBS: 02C.00
Level: 2
Test specification: Undefined [DM-16196]
Predecessors: DM-NCSA-16, DM-NCSA-20, DM-NCSA-22, LDM-503-06, DM-SUIT-10
Successors: LDM-503-12
Due: 2020-11-30
Completed: 2020-12-31 [DM-17125]
Demonstrate that all DM functionality required to support ComCam operations has been delivered.
LDM-503-09: Test report: Ops rehearsal for commissioning #1#
WBS: 02C.00
Level: 2
Test specification: LDM-643 [Johnson and Gruendl, 2020] [DM-16075]
Predecessors: DM-NCSA-16, A4680, A4860, DLP-552, S21S, LDM-503-05, LDM-503-07, LDM-503-08b, LDM-503-09a, DM-SUIT-5, DM-DAX-2, DM-DAX-5, DM-SQRE-2, A2370
Successors: LDM-503-11
Due: 2020-12-01
Completed: 2019-10-07 [DM-17120]
This milestone represents the completion of a multi-day exercise in which (simulated) observations are performed and data is processed in as close to an operational mode as is possible at this stage in construction. In particular, it will demonstrate transfer, archiving and ingestion of raw data; offline processing of calibration and science data; and curation of the resultant data products.
LDM-503-11b: Test report: Pipelines Release Fall 2019#
WBS: 02C.00
Level: 2
Test specification: DMTR-192 [Swinbank, 2020] [DM-16197]
Predecessors: S21S, DM-AP-8, DM-DRP-9, DM-DRP-14, DM-DRP-15, DM-DRP-18, DM-DRP-19
Successors: LDM-503-13a
Due: 2020-12-01
Completed: 2020-11-30 [DM-17126]
This milestone describes a software release of the LSST Science Pipelines in support of activities in late 2019 and early 2020. The contents of the release are described in LDM-564 [O'Mullane et al., 2023]. The release will be accompanied by a characterization report.
LDM-503-14a: Science Platform ready for DP0#
WBS: 02C.00
Level: 2
Test specification: DMTR-301 [Dubois-Felsmann, 2021] [DM-26340]
Predecessors: S21S
Successors: LDM-503-12a
Due: 2020-12-01
Completed: 2021-09-30 [DM-26349]
The Rubin Science Platform is ready to support Data Preview 0.1 as deployed on the IDF. The RSP capabilities are largely those demonstrated under previous milestones, but ported to the IDF and with deployment and authentication/authorization infrastructure improvements that support the scale of DP0.1 usage. The Notebook Aspect provides access to the Rubin Science Pipelines stack and to data exposed in a cloud-deployed Gen3 Butler repository; the API Aspect provides TAP queries against a Qserv deployment of catalog tables, but not image metadata; and the Portal Aspect provides a UI for visual and ADQL construction of queries against those tables. Image and image metadata access services in the API and Portal Aspects are not included.
LDM-503-11: Ops rehearsal for commissioning #2#
WBS: 02C.00
Level: 2
Test specification: LDM-643 [Johnson and Gruendl, 2020] [DM-16195]
Predecessors: DM-NCSA-16, DLP-468, DLP-467, DM-NET-4, F20F, LDM-503-08, LDM-503-09, LDM-503-10, LDM-503-09a
Successors: LDM-503-12
Due: 2021-01-04
Completed: 2021-09-30 [DM-17124]
Template generation, including code required to build templates in both Data Release and Alert Production science payloads, can now product templates which are corrected for the effects of Differential Chromatic Refraction (DCR), as described in LDM-151 [Swinbank et al., 2020] §6.18. Further, noise in image differences can be “decorrelated”, as described in LDM-151 [Swinbank et al., 2020] §6.19.1. Both of these represents initial capabilities, providing realistic interfaces, data-flows and products; ongoing refinement of the algorithms being used is expected.
S21S: S21 Start#
WBS: 02C.00
Level: 2
Successors: S22S, S21F, LDM-503-09, LDM-503-11b, LDM-503-14a
Due: 2021-04-30
Completed: 2021-04-30
Warning
No description available
S21F: S21 Complete#
WBS: 02C.00
Level: 2
Predecessors: S21S
Successors: F21S, S22S, LDM-503-13a, DM-IT-FIB, DM-DRP-28, DM-DAX-13
Due: 2021-05-31
Completed: 2021-05-31
Time-based milestone marking the completion of the Spring 2021 development cycle.
DM-IT-FIB: Camera Fibers Ready#
WBS: 02C.00
Level: 2
Predecessors: S21F
Successors: COMC-060200-20100
Due: 2021-05-31
Completed: 2021-10-29
Camera fibers ready deployed from the Computer Room to the top of the TMA.
F21S: F21 Start#
WBS: 02C.00
Level: 2
Due: 2021-06-01
Completed: 2021-06-01
Warning
No description available
LDM-503-13a: Test report: Pipelines Release Fall 2020#
WBS: 02C.00
Level: 2
Test specification: DMTR-302 [AlSayyad, 2021] [DM-16200]
Predecessors: S21F, LDM-503-11b, DM-AP-11, DM-AP-13, DM-DRP-22, DM-DRP-26, DM-DRP-28, DM-DRP-30, DM-DRP-34
Successors: LDM-503-13, LDM-503-14, LDM-503-15a
Due: 2021-08-31
Completed: 2021-07-31 [DM-17129]
This milestone describes a software release of the LSST Science Pipelines in support of activities in late 2020 and early 2021. The contents of the release are described in LDM-564 [O'Mullane et al., 2023]. The release will be accompanied by a characterization report.
LDM-GEN3: Gen3 parity demonstrated#
WBS: 02C.00
Level: 2
Test specification: DMTR-271 [Carlin, 2022] [DM-27336]
Predecessors: DM-DAX-13
Successors: F21F
Due: 2021-09-30
Completed: 2022-05-31 [DM-27337]
Show parity of Butler Gen3 with Butler Gen2 systems. We should be able to run processing pipelines with Gen3 which previously ran on Gen2. Demonstrate the ability to write new pipelines using the framework. Framework should be ready to support Preops processing, specifically DP0.2 (RTN-001 [O'Mullane, 2024]).
F21F: F21 Complete#
WBS: 02C.00
Level: 2
Successors: S22S, LDM-503-12
Due: 2021-11-30
Completed: 2021-11-30
Time-based milestone marking the completion of the Fall 2021 development cycle.
S22S: S22 Start#
WBS: 02C.00
Level: 2
Due: 2021-12-01
Completed: 2021-12-01
Warning
No description available
DM-PORTAL: Resume development of LSP portal aspect#
WBS: 02C.00
Level: 2
Predecessors: S22S
Successors: LSST-1580
Due: 2021-12-01
Completed: 2022-01-31
Warning
No description available
DM-CLOUD: Decide on final data facility design for DR1#
WBS: 02C.00
Level: 2
Predecessors: S22S
Successors: LSST-1580
Due: 2021-12-01
Completed: 2022-01-31
Warning
No description available
S22F: S22 Complete#
WBS: 02C.00
Level: 2
Successors: LSST-1590, LDM-503-15a
Due: 2022-05-05
Completed: 2022-05-31
Time-based milestone marking the completion of the Spring 2022 development cycle.
LDM-503-15a: Test report: Pipelines Release Spring 2022#
WBS: 02C.00
Level: 2
Test specification: DMTR-231 [Gruendl, 2020] [DM-17136]
Predecessors: S22F, LDM-503-13a, DM-AP-12
Successors: LDM-503-17a
Due: 2022-05-05
Completed: 2022-02-28 [DM-17137]
This milestone describes a software release of the LSST Science Pipelines in support of activities in late 2021 and early 2022. The contents of the release are described in LDM-564 [O'Mullane et al., 2023]. The release will be accompanied by a characterization report.
LDM-503-RSPa: Science Platform ready for DP0.2 with Image Services#
WBS: 02C.00
Level: 2
Test specification: DMTR-381 [Dubois-Felsmann, 2023] [DM-30112]
Successors: LDM-503-17a, LDM-503-RSPb
Due: 2022-09-30
Completed: 2023-01-31 [DM-30113]
The Rubin Science Platform is ready to support Data Preview 0.2 as deployed on the IDF. The RSP serves an end-to-end Rubin-Gen3-processed dataset with a substantial set of image and SDM-ified catalog data products. Beyond the capabilities provided under LDM-503-14a, this deployment provides: initial IVOA-oriented image metadata and image services in the API Aspect, specifically an ObsTAP service and a basic SODA-compatible image cutout service; Portal Aspect support for accessing these services and browsing images from the released dataset; and access to a User File Workspace from all three Aspects.
LDM-503-EFDa: Engineering Facility Database at the summit capturing and enabling access to all telemetry with M1/M3 active#
WBS: 02C.00
Level: 2
Test specification: DMTR-291 [Krughoff, 2021] [DM-26342]
Predecessors: COMC-0030
Successors: LDM-503-12a, LDM-503-EFDb
Due: 2023-06-16
Completed: 2021-09-30 [DM-26348]
An instance of the Engineering and Facility Database at the summit capturing and enabling access to all telemetry, including from an active M1M3. This may be distinct from the Auxiliary Telescope EFD instance. Demonstrate the ability to run for five days, allowing data retrieval and plotting via notebooks.
LDM-503-EFDb: EFD/telemetry data replicated at the LDF, stored in InfluxDB. aggregated into parquet files#
WBS: 02C.00
Level: 2
Test specification: Undefined [DM-26344]
Predecessors: LDM-503-EFDa, COMC-0030
Successors: LSST-1520
Due: 2023-06-16
Completed: 2024-03-01 [DM-26347]
Demonstrate that EFD data from the Summit appears at a Data Facility. Show that the Parquet files generated contain all low frequency EFD values and summaries of high frequency values.
LDM-503-18q: Qserv construction complete#
WBS: 02C.00
Level: 4
Test specification: Undefined [DM-38758]
Predecessors: COMC-0654-0430
Successors: DM-READY
Due: 2024-01-11
Completion pending [DM-38759]
This milestone represents the point at which Qserv completes construction and enters full operation and maintenance. A testplan should be executed showing the requirements are verified.
NET-neutral: Cisco ACI replaced#
WBS: 02C.00
Level: Undefined
Successors: LDM-503-NET
Due: 2024-02-16
Completed: 2023-01-31
Warning
No description available
LDM-503-NET: Network Verification End-to-End#
WBS: 02C.00
Level: 4
Test specification: LDM-732 [Kantor, 2020] [IT-3681]
Predecessors: DMTC-6800-1350, NET-neutral
Successors: LDM-503-14, COMC-0620-2065
Due: 2024-04-15
Completed: 2025-07-31
Network verified.
LDM-503-13: Ops rehearsal for data release processing #1#
WBS: 02C.00
Level: 2
Test specification: Undefined [DM-16201]
Predecessors: LSST-1470, DM-STAFF, LDM-503-13a
Successors: LDM-503-14, LDM-503-15
Due: 2024-04-30
Completed: 2023-02-28 [DM-17130]
This milestone builds upon LDM-503-12, but with its scope extended beyond procedures which are necessary in commissioning to cover the operational era.
LDM-503-16a: Test report: Pipelines Release Spring 2023#
WBS: 02C.00
Level: 2
Test specification: Undefined [DM-32560]
Predecessors: COMC-0240
Successors: LDM-503-17a
Due: 2024-05-01
Completed: 2023-08-31 [DM-32561]
This milestone describes a software release of the LSST Science Pipelines in support of activities in late 2023 and early 2023. The contents of the release are described in LDM-564 [O'Mullane et al., 2023]. The release will be accompanied by a characterization report.
LDM-503-15: Ops rehearsal for data release processing #2#
WBS: 02C.00
Level: 2
Test specification: Undefined [DM-17134]
Predecessors: LDM-503-13
Successors: LDM-503-16
Due: 2024-07-23
Completed: 2023-08-31 [DM-17135]
This milestone builds upon LDM-503-13, and will demonstrate the production of a data release under simulated operational conditions using data from science verification activities.
LDM-503-12: Ops rehearsal for commissioning #3#
WBS: 02C.00
Level: 2
Test specification: Undefined [DM-16198]
Predecessors: F21F, LDM-503-11, LDM-503-11a, DM-SQRE-3
Successors: LDM-503-14, SITCOM-114
Due: 2024-09-09
Completed: 2024-11-30 [DM-17127]
This milestone builds upon LDM-503-11, and serves to demonstrate that all necessary procedures and workflows are in place to support commissioning activities.
LDM-503-14: Test report: DM Readiness for Science Verification Surveys#
WBS: 02C.00
Level: 2
Test specification: Undefined [DM-17132]
Predecessors: LDM-503-12, LDM-503-13, LDM-503-13a, LDM-503-NET, LDM-503-19a, DM-SQRE-4
Successors: COMC-060200-20960
Due: 2025-05-29
Completion pending [DM-17133]
This milestone represents the point at which all code and/or services which are supplied by DM in support of science verification will be tested and demonstrated to meet their requirements.
LDM-503-16: Ops rehearsal for data processing #3#
WBS: 02C.00
Level: 2
Test specification: Undefined [DM-17138]
Predecessors: LSST-1520, LDM-503-15, SITCOM-130
Successors: LDM-503-17, SITCOM-119
Due: 2025-05-29
Completed: 2025-07-31 [DM-17139]
This milestone demonstrates our ability to do multi-site processing with at least one international site.
LDM-503-12a: LSSTcam On Sky Readiness#
WBS: 02C.00
Level: 2
Test specification: Undefined [DM-16199]
Predecessors: LSST-1520, CAMM8090, LDM-503-14a, LDM-503-EFDa, COMC-0030
Successors: LDM-503-EFDc, DM-AP-17, SUMMIT-3077, SITCOM-126
Due: 2025-05-29
Completion pending [DM-17128]
Demonstrate that all DM functionality required to support operations with the full LSST Camera has been delivered.
LDM-503-EFDc: EFD data is queriable through TAP in the Science Platform#
WBS: 02C.00
Level: 2
Test specification: Undefined [DM-26345]
Predecessors: LDM-503-12a
Successors: LDM-503-17a
Due: 2025-05-29
Completion pending [DM-26346]
Demonstrate that engineering data for a specific observation time can be retrieved via TAP on the Science Platform or directly to a TAP tool like Topcat. Test DMS-REQ-0102 (Priority 1a) to permanently archive metadata from OCS and make available to rights holders. Also test DMS-REQ-0358 (Priority 1a), demonstrating support of simultaneous queries.
RSP-1200: RSP handles 1200 users#
WBS: 02C.00
Level: 4
Predecessors: LSST-1520
Successors: LDM-503-17
Due: 2025-05-29
Completed: 2023-09-29
Warning
No description available
LDM-503-19a: All P1a DM requirements verified#
WBS: 02C.00
Level: 2
Test specification: Undefined [DM-38727]
Predecessors: LSST-1520
Successors: LSST-1580, LDM-503-14, SITCOM-114
Due: 2025-05-29
Completion pending [DM-38728]
This milestone represents the point at which all code and/or services needed for commissioning (i.e. 1a requirements) are verified.
DLP-526: Archive Center Integration Complete at SLAC#
WBS: 02C.00
Level: 1
Predecessors: LDM-503-17
Due: 2025-07-04
Completed: 2025-04-30
This milestone represents the availability of an archive center to host LSST DR1 data. This includes an science platform interface with the implied services for Data Access, a portal and Notebooks.
LDM-503-17: Final operations rehearsal#
WBS: 02C.00
Level: 2
Test specification: Undefined [DM-17140]
Predecessors: LDM-503-16, RSP-1200
Successors: LSST-1580, DLP-526, COMC-0620-9000
Due: 2025-07-04
Completed: 2025-07-31 [DM-17141]
This milestone builds upon LDM-503-16 to demonstrate successful operation of all aspects of the DM subsystem under simulated operational conditions.
LDM-503-RSPb: Science Platform ready for Science Verification#
WBS: 02C.00
Level: 2
Test specification: Undefined [DM-30116]
Predecessors: LSST-1540, LDM-503-RSPa
Successors: LDM-503-17a
Due: 2025-07-04
Completion pending [DM-30117]
The Rubin Science Platform is ready to support Science Verification activities in the final phase of Rubin Observatory commissioning. In additional to the capabilities demonstrated in Milestone-2 (LDM-503-RSPa), the RSP will be scalable to the user load required to support Science Verification; provide access to a regularly updating stream of newly-acquired LSSTCam data; provide access to next-to-data computing and user batch computing to support intensive data analysis; provide access to a User Database Workspace; provide a means for integrating with a TBD focal-plane-scale visualization tool; provide capabilities in all three Aspects for following links between related datasets and exploiting provenance information; provide access to the EFD for recently acquired data, extending the capability demonstrated for LDM-503-EFDc; and provide substantial user-facing documentation, with links between the data and documentation.
LDM-503-17a: Test report: Final Pipelines Delivery#
WBS: 02C.00
Level: 2
Test specification: Undefined [DM-17142]
Predecessors: LDM-503-15a, LDM-503-EFDc, LDM-503-RSPa, LDM-503-RSPb, LDM-503-16a, DM-DAX-9, COMC-0654-1070
Successors: LSST-1580, DM-READY, LDM-503-19, DM-AP-14, DM-AP-16
Due: 2025-09-11
Completion pending [DM-17143]
This milestone describes the final Science Pipelines release from the DM Construction Project. The contents of the release are described in LDM-564 [O'Mullane et al., 2023]. The release will be accompanied by a characterization report.
DM-READY: DM is ready for ORR#
WBS: 02C.00
Level: 4
Predecessors: LDM-503-17a, LDM-503-19, LDM-503-18q
Successors: SITCOM-130
Due: 2025-09-11
Completion pending
Warning
No description available
LDM-503-19: All 1a,1b DM requirements verified#
WBS: 02C.00
Level: 4
Test specification: Undefined [DM-38748]
Predecessors: LDM-503-17a
Successors: DM-READY, SITCOM-130
Due: 2025-09-11
Completion pending [DM-38749]
This milestone represents the point at which all code and/or services needed for operations (i.e. 1a and 1b requirements) are verified.
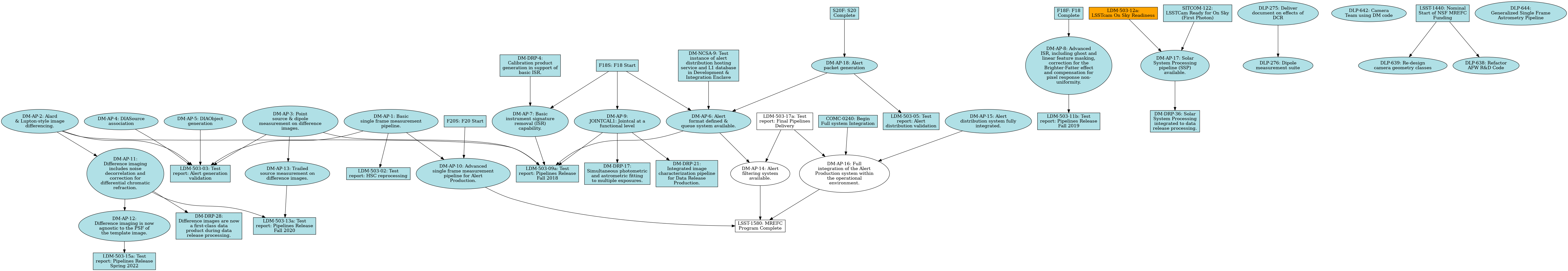
02C.03: Alert Production#
Fig. 3 Relationships between milestones in WBS 02C.03 and their immediate predecessors and successors. Ellipses correspond to milestones within this WBS element; rectangles to those in other elements. Blue milestones have been completed; orange milestones are overdue.#
DLP-639: Re-design camera geometry classes#
WBS: 02C.03.01
Level: 3
Predecessors: LSST-1440
Due: 2014-08-01
Completed: 2014-08-13
Warning
No description available
DLP-638: Refactor AFW R&D Code#
WBS: 02C.03.05
Level: 3
Predecessors: LSST-1440
Due: 2014-08-01
Completed: 2014-08-13
Warning
No description available
DLP-642: Camera Team using DM code#
WBS: 02C.03.01
Level: 3
Due: 2014-12-10
Completed: 2014-12-10
Warning
No description available
DLP-644: Generalized Single Frame Astrometry Pipeline#
WBS: 02C.03.08
Level: 3
Due: 2015-02-24
Completed: 2015-02-24
Warning
No description available
DLP-275: Deliver document on effects of DCR#
WBS: 02C.03.04
Level: 3
Successors: DLP-276
Due: 2015-10-29
Completed: 2016-04-08
Warning
No description available
DLP-276: Dipole measurement suite#
WBS: 02C.03.04
Level: 3
Predecessors: DLP-275
Due: 2016-01-22
Completed: 2016-07-12
Warning
No description available
DM-AP-1: Basic single frame measurement pipeline.#
WBS: 02C.03
Level: 3
Successors: LDM-503-02, LDM-503-03, DM-AP-10
Due: 2017-08-31
Completed: 2017-11-01
Warning
No description available
DM-AP-2: Alard & Lupton-style image differencing.#
WBS: 02C.03
Level: 3
Successors: LDM-503-03, LDM-503-09a, DM-AP-11
Due: 2017-08-31
Completed: 2017-11-01
Warning
No description available
DM-AP-3: Point source & dipole measurement on difference images.#
WBS: 02C.03
Level: 3
Successors: LDM-503-03, LDM-503-09a, DM-AP-13
Due: 2017-08-31
Completed: 2017-11-01
Warning
No description available
DM-AP-4: DIASource association#
WBS: 02C.03
Level: 3
Successors: LDM-503-03
Due: 2017-08-31
Completed: 2017-11-01
Warning
No description available
DM-AP-5: DIAObject generation#
WBS: 02C.03
Level: 3
Successors: LDM-503-03
Due: 2017-08-31
Completed: 2017-11-01
Warning
No description available
DM-AP-7: Basic instrument signature removal (ISR) capability.#
WBS: 02C.03
Level: 3
Successors: LDM-503-09a
Due: 2018-06-29
Completed: 2018-06-29
Warning
No description available
DM-AP-9: JOINTCAL1: Jointcal at a functional level#
WBS: 02C.03
Level: 3
Predecessors: F18S
Successors: LDM-503-09a, DM-DRP-17, DM-DRP-21
Due: 2018-07-20
Completed: 2018-11-29
Warning
No description available
DM-AP-8: Advanced ISR, including ghost and linear feature masking, correction for the Brighter-Fatter effect and compensation for pixel response non-uniformity.#
WBS: 02C.03
Level: 3
Predecessors: F18F
Successors: LDM-503-11b
Due: 2019-01-04
Completed: 2019-01-17
Warning
No description available
DM-AP-11: Difference imaging includes noise decorrelation and correction for differential chromatic refraction.#
WBS: 02C.03
Level: 3
Predecessors: DM-AP-2
Successors: LDM-503-13a, DM-AP-12, DM-DRP-28
Due: 2019-11-27
Completed: 2019-10-01
Template generation, including code required to build templates in both Data Release and Alert Production science payloads, can now product templates which are corrected for the effects of Differential Chromatic Refraction (DCR), as described in LDM-151 [Swinbank et al., 2020] §6.18. Further, noise in image differences can be “decorrelated”, as described in LDM-151 [Swinbank et al., 2020] §6.19.1. Both of these represents initial capabilities, providing realistic interfaces, data-flows and products; ongoing refinement of the algorithms being used is expected.
DM-AP-6: Alert format defined & queue system available.#
WBS: 02C.03
Level: 3
Successors: LDM-503-09a, DM-AP-14
Due: 2020-05-29
Completed: 2018-07-31
Warning
No description available
DM-AP-18: Alert packet generation#
WBS: 02C.03
Level: 3
Predecessors: S20F
Successors: LDM-503-05, DM-AP-6
Due: 2020-05-29
Completed: 2020-05-29
The AP Pipeline is now capable of generating per-DIASource alert packets, which comply with the current version of the LSST alert schema. This milestone only covers packet generation; success involves only those serialized alerts being e.g. written to disk, and does not imply that an alert transport system is available.
DM-AP-10: Advanced single frame measurement pipeline for Alert Production.#
WBS: 02C.03
Level: 3
Successors: LSST-1580
Due: 2020-06-01
Completed: 2023-05-31
The Single Frame Processing system is now substantially complete and provides all functionality described in LDM-151 [Swinbank et al., 2020] §3.1. It supports all expected interfaces, data-flows, and products, but the details of the algorithms are expected to undergo continued refinement.
DM-AP-12: Difference imaging is now agnostic to the PSF of the template image.#
WBS: 02C.03
Level: 3
Predecessors: DM-AP-11
Successors: LDM-503-15a
Due: 2021-08-31
Completed: 2023-05-31
The Alert Generation science payload is now agnostic to the PSF of the template, as described in LDM-151 [Swinbank et al., 2020] §3.2.4. This represents an initial capability, providing realistic interfaces, data-flows and products; ongoing refinement of the algorithm being used is expected.
DM-AP-13: Trailed source measurement on difference images.#
WBS: 02C.03
Level: 3
Predecessors: DM-AP-3
Successors: LDM-503-13a
Due: 2021-08-31
Completed: 2021-10-29
The Alert Generation science payload now provides the capability to fit a trailed point source model to detections made on difference images, as described in LDM-151 [Swinbank et al., 2020] §3.2.4. This represents an initial capability, providing realistic interfaces, data-flows and products; ongoing refinement of the algorithm being used is expected.
DM-AP-15: Alert distribution system fully integrated.#
WBS: 02C.03
Level: 3
Successors: DM-AP-16
Due: 2025-05-29
Completed: 2024-06-28
The Alert Distribution system (LDM-151 [Swinbank et al., 2020] §3.3) is now available for deployment at the LSST Data Facility. The system is substantially complete, and supports all expected interfaces, data-flows, and products, but the details of the algorithms may undergo continued refinement.
DM-AP-17: Solar System Processing pipeline (SSP) available.#
WBS: 02C.03
Level: 3
Predecessors: LDM-503-12a, SITCOM-122
Successors: DM-DRP-36
Due: 2025-05-29
Completed: 2025-01-31
All of the algorithmic components which comprise the Solar System Processing (SSP) pipeline, as described in LDM-151 [Swinbank et al., 2020] §§6.25–6.28, are available for integration into science payloads. These components must provide realistic interfaces, data-flows and products, but it is expected that the details of the algorithms will undergo continued refinement.
DM-AP-14: Alert filtering system available.#
WBS: 02C.03
Level: 3
Predecessors: LDM-503-17a, DM-AP-6
Successors: LSST-1580
Due: 2025-09-11
Completion pending
The Alert Filtering Service (LDM-151 [Swinbank et al., 2020] §3.3.4; LSE-163 [Jurić et al., 2023] §3.5.2) can now be deployed as part of a prototype Alert Distribution system (LDM-151 [Swinbank et al., 2020] §3.3). This service is substantially complete, and supports all expected interfaces, data-flows, and products, but may not yet provide the complete set of filtering capabilities and/or may not perform at the level required to distribute the full LSST alert stream.
DM-AP-16: Full integration of the Alert Production system within the operational environment.#
WBS: 02C.03
Level: 3
Predecessors: LDM-503-17a, DM-AP-15, COMC-0240
Successors: LSST-1580
Due: 2025-09-11
Completion pending
The Alert Production system (comprising Single Frame Processing, LDM-151 [Swinbank et al., 2020] §3.1; Alert Generation, LDM-151 [Swinbank et al., 2020] §3.3; and Precovery and Forced Photometry, LDM-151 [Swinbank et al., 2020] §3.4) is now available for deployment at the LSST Data Facility. The system is substantially complete, and supports all expected interfaces, data-flows and products, but the details of the algorithms may undergo continued refinement.
02C.04: Data Release Production#
Fig. 4 Relationships between milestones in WBS 02C.04 and their immediate predecessors and successors. Ellipses correspond to milestones within this WBS element; rectangles to those in other elements. Blue milestones have been completed; orange milestones are overdue.#
DLP-588: AFW R&D code refactored#
WBS: 02C.04.01
Level: 3
Predecessors: LSST-1440
Due: 2014-08-01
Completed: 2014-08-01
Warning
No description available
DLP-715: Fundamental centroid and shape measurements#
WBS: 02C.04.06
Level: 3
Predecessors: LSST-1440
Due: 2014-08-01
Completed: 2015-12-04
Warning
No description available
DLP-697: Single epoch CModel minimization#
WBS: 02C.04.06
Level: 3
Predecessors: LSST-1440
Due: 2014-08-01
Completed: 2014-08-01
Warning
No description available
DLP-696: Single epoch Sersic model fitting#
WBS: 02C.04.06
Level: 3
Predecessors: LSST-1440
Due: 2014-08-01
Completed: 2014-08-01
Warning
No description available
DLP-724: Forced per-epoch photometry#
WBS: 02C.04.06
Level: 3
Due: 2014-09-12
Completed: 2014-09-12
Warning
No description available
DLP-716: Fundamental flux measurements#
WBS: 02C.04.06
Level: 3
Due: 2014-09-12
Completed: 2014-09-12
Warning
No description available
DLP-503: Prototype direct coaddition#
WBS: 02C.04.04
Level: 3
Due: 2015-08-31
Completed: 2015-08-31
Warning
No description available
DLP-502: Prototype image artifact identification available#
WBS: 02C.04.04
Level: 3
Due: 2015-08-31
Completed: 2015-08-31
Warning
No description available
DLP-101: Prototype coadd detection available#
WBS: 02C.04.05
Level: 3
Due: 2015-11-24
Completed: 2016-04-11
Warning
No description available
DLP-73: Footprints redesigned and refactored#
WBS: 02C.04.01
Level: 3
Due: 2015-11-24
Completed: 2017-05-09
Warning
No description available
DLP-700: Galaxy shear fitting parameters available#
WBS: 02C.04.06
Level: 3
Due: 2015-12-04
Completed: 2016-05-31
Warning
No description available
DLP-288: HSC merger complete#
WBS: 02C.04.01
Level: 3
Due: 2015-12-29
Completed: 2016-12-07
Warning
No description available
DLP-486: Prototype merge & deduplication in tract & patch overlaps#
WBS: 02C.04.05
Level: 3
Successors: DLP-566
Due: 2016-02-29
Completed: 2016-04-11
Warning
No description available
DLP-103: Prototype multi-coadd peak association available#
WBS: 02C.04.05
Level: 3
Successors: DLP-566
Due: 2016-02-29
Completed: 2016-04-11
Warning
No description available
DLP-100: Consistent multi-band deblending available#
WBS: 02C.04.05
Level: 3
Successors: DLP-566
Due: 2016-02-29
Completed: 2016-04-11
Warning
No description available
DLP-694: Prototype Brighter-Fatter correction available#
WBS: 02C.04.02
Level: 3
Successors: DMTC-0000-0020
Due: 2016-05-31
Completed: 2016-05-31
Warning
No description available
DM-DRP-1: HSC merger complete: all functionality deployed for the most recent HSC data release processing is now available within the LSST stack.#
WBS: 02C.04
Level: 3
Successors: DM-NCSA-1, DM-NCSA-16, LDM-503-02
Due: 2017-05-31
Completed: 2017-11-01
Warning
No description available
DM-DRP-4: Calibration product generation in support of basic ISR.#
WBS: 02C.04
Level: 3
Successors: LDM-503-07, DM-AP-7, DM-DRP-20
Due: 2017-05-31
Completed: 2017-12-01
Warning
No description available
DLP-736: Performance and capability enhancements in support of catalog use cases#
WBS: 02C.04.01
Level: 3
Predecessors: DMTC-0000-3000, S17F
Successors: F17S
Due: 2017-05-31
Completed: 2016-12-19
Warning
No description available
DLP-152: Initial PSF-matched image coaddition available#
WBS: 02C.04.04
Level: 3
Predecessors: S17F
Due: 2017-05-31
Completed: 2016-12-19
Warning
No description available
DM-DRP-6: Camera package supporting the Auxiliary Telescope.#
WBS: 02C.04
Level: 3
Successors: LDM-503-08
Due: 2017-08-31
Completed: 2018-01-31
Warning
No description available
DM-DRP-14: Insertion of simulated sources into the data stream to check pipeline performance.#
WBS: 02C.04
Level: 3
Successors: LDM-503-11b
Due: 2017-11-30
Completed: 2017-12-01
Warning
No description available
DM-DRP-18: Initial multi-band deblending algorithm available.#
WBS: 02C.04
Level: 3
Successors: LDM-503-11b
Due: 2017-11-30
Completed: 2017-12-01
Warning
No description available
DM-DRP-16: Global photometric fitting (e.g. Burke et al. Forward Global Calibration Method).#
WBS: 02C.04
Level: 3
Successors: LDM-503-09a
Due: 2018-01-31
Completed: 2018-05-31
Warning
No description available
DM-DRP-32: Object classification system available.#
WBS: 02C.04
Level: 3
Successors: LDM-503-09a
Due: 2018-03-30
Completed: 2018-10-31
Warning
No description available
DM-DRP-3: PSF-homogenized coadd construction.#
WBS: 02C.04
Level: 3
Predecessors: S18F
Successors: LDM-503-09a, DM-DRP-37
Due: 2018-06-29
Completed: 2017-11-01
Warning
No description available
DM-DRP-5: Camera package supporting the LSST Camera.#
WBS: 02C.04
Level: 3
Predecessors: S18F
Successors: LDM-503-09a
Due: 2018-06-29
Completed: 2018-06-29
Warning
No description available
DM-DRP-38: Camera package supporting the Commissioning Camera.#
WBS: 02C.04
Level: 3
Predecessors: S18F
Successors: LDM-503-09a
Due: 2018-06-29
Completed: 2018-06-29
Warning
No description available
DM-DRP-7: Coordinate transformation tool provided for use with the Collimated Beam Projector.#
WBS: 02C.04
Level: 3
Successors: LDM-503-09a, T&SC-2100-2252
Due: 2018-07-12
Completed: 2018-07-05
Warning
No description available
DM-DRP-17: Simultaneous photometric and astrometric fitting to multiple exposures.#
WBS: 02C.04
Level: 3
Successors: LDM-503-09a
Due: 2018-07-20
Completed: 2018-11-29
Warning
No description available
DM-DRP-9: Data reduction pipeline for the Auxiliary Telescope.#
WBS: 02C.04
Level: 3
Predecessors: S18F
Successors: LDM-503-11b, DM-DRP-23
Due: 2018-10-15
Completed: 2019-03-25
Warning
No description available
DM-DRP-19: QA metrics are generated during pipeline execution.#
WBS: 02C.04
Level: 3
Predecessors: S18F
Successors: LDM-503-11b
Due: 2018-11-29
Completed: 2018-12-13
Warning
No description available
DM-DRP-37: Artifact rejection and background matching during coadd construction.#
WBS: 02C.04
Level: 3
Successors: LSST-1580
Due: 2018-11-30
Completion pending
The Data Release Production science payload now includes code for generating final estimates of the sky background and artifact masks, as described in LDM-151 [Swinbank et al., 2020] §5.2.2. This represents an initial capability, providing realistic interfaces, data-flows and products; ongoing refinement of the algorithm being used is expected.
DM-DRP-29: Moving point source model fitting now available.#
WBS: 02C.04
Level: 3
Predecessors: F18F
Successors: LSST-1580
Due: 2018-11-30
Completed: 2022-12-31
The Data Release Production science payload now includes the capability of fitting moving a moving point source model that includes parallax and proper motion as free parameters to all objects, as described in LDM-151 [Swinbank et al., 2020] §6.7.2. This represents an initial capability, providing realistic interfaces, data-flows and products; ongoing refinement of the algorithms being used is expected.
DM-DRP-2: Basic visualization and quality assessment tools operational on HSC-scale data volumes.#
WBS: 02C.04
Level: 3
Successors: LDM-503-02
Due: 2019-02-28
Completed: 2017-11-01
Warning
No description available
DM-DRP-11: Pipelines code provides supports for database ingestion of results.#
WBS: 02C.04
Level: 3
Predecessors: S18F
Due: 2019-02-28
Completed: 2019-12-31
The Data Release Production science payload now generates results which are compliant with the LSST Science Data Model, and which are suitable for database ingest.
DM-DRP-20: Refined set of LSST calibration products.#
WBS: 02C.04
Level: 3
Predecessors: DM-DRP-4
Successors: LSST-1580, SITCOM-120
Due: 2019-11-27
Completed: 2021-07-29
The Calibration Products Production science payload is now capable of generating all calibration products which are required to enter commissioning.
DM-DRP-8: Calibration product generation for the Auxiliary Telescope.#
WBS: 02C.04
Level: 3
Predecessors: S18F, COMC-060200-10000
Successors: LSST-1580
Due: 2020-01-21
Completed: 2021-07-31
The Calibration Products Production science payload is now capable of generating those products which are required to calibrate the Auxiliary Telescope. This represent an initial capability, providing realistic interfaces, data-flows and products; ongoing refinement of the algorithms being used is expected.
DM-DRP-22: Template generation integrated with Data Release Production pipelines.#
WBS: 02C.04
Level: 3
Predecessors: F20S
Successors: LDM-503-13a
Due: 2020-06-01
Completed: 2021-03-31
The Data Release Production science payload is now capable of generating templates for use in image differencing, as described in LDM-151 [Swinbank et al., 2020] §§5.2.3 & 5.2.4. This represents an initial capability, providing realistic interfaces, data-flows and products; ongoing refinement of the algorithm being used is expected.
DM-DRP-12: Background estimation over the full visit.#
WBS: 02C.04
Level: 3
Predecessors: DM-DAX-8
Successors: LSST-1580
Due: 2020-11-30
Completed: 2020-06-30
Warning
No description available
DM-DRP-13: PSF estimation over the full visit.#
WBS: 02C.04
Level: 3
Predecessors: DM-DAX-8
Successors: LSST-1580, DM-DRP-15
Due: 2020-11-30
Completed: 2023-02-28
The Data Release Production science payload now includes code for estimating the PSF over the full focal plane, as described in LDM-151 [Swinbank et al., 2020] §6.11.3. This does not require that the PSF model be “physically motivated” (ie, decomposed into atmospheric and optical components). Further, this represents an initial capability, providing realistic interfaces, data-flows and products; ongoing refinement of the algorithm being used is expected.
DM-DRP-15: All varieties of coadd required for object detection and characterization are now produced during normal pipeline operation (although not necessarily at the ultimately required level of fidelity).#
WBS: 02C.04
Level: 3
Predecessors: DM-DRP-13
Successors: LDM-503-11b
Due: 2020-11-30
Completed: 2018-11-30
Warning
No description available
DM-DRP-21: Integrated image characterization pipeline for Data Release Production.#
WBS: 02C.04
Level: 3
Successors: LSST-1580
Due: 2020-11-30
Completed: 2021-10-29
The Data Release Production science payload now includes an integrated image characterization pipeline, as described in LDM-151 [Swinbank et al., 2020] §5.1, including iterative refinement of the image characterization. This represents an initial capability, providing realistic interfaces, data-flows and products; ongoing refinement of the algorithm being used is expected.
DM-DRP-30: Forced photometry is now performed on individual processed visit images during data releases.#
WBS: 02C.04
Level: 3
Predecessors: F20F
Successors: LDM-503-13a
Due: 2020-11-30
Completed: 2021-02-01
The Data Release Production science payload now includes the capability of performing “forced” photometry at the positions of known Objects on Processed Visit Images, as described in LDM-151 [Swinbank et al., 2020] §5.5.2. This represents an initial capability, providing realistic interfaces, data-flows and products; ongoing refinement of the algorithm being used is expected.
DM-DRP-34: Selection maps are generated during data releases.#
WBS: 02C.04
Level: 3
Predecessors: F20F
Successors: LDM-503-13a
Due: 2020-11-30
Completed: 2021-05-24
The Data Release Production science payload now includes the capability of generating multi-scale maps that describe LSST’s depth and efficiency at detecting different classes of object as part of a data release, as described in LDM-151 [Swinbank et al., 2020] §5.6.3. This represents an initial capability, providing realistic interfaces, data-flows and products; ongoing refinement of the algorithms being used is expected.
DM-DRP-23: Atmospheric characterization based on data from the Auxiliary Telescope now available.#
WBS: 02C.04
Level: 3
Successors: LSST-1580
Due: 2021-06-01
Completed: 2021-08-31
The Calibration Products Production science payload is now capable of producing an atmospheric transmission model based on observations from the Auxiliary Telescope, as described in LDM-151 [Swinbank et al., 2020] §4.6.1. This milestone does not presume that the Auxiliary Telescope itself is available for testing: it is satisfied by the availability of a pipeline that can process appropriate simulated or precursor data. This represents an initial capability, providing realistic interfaces, data-flows and products; ongoing refinement of the algorithm being used is expected.
DM-DRP-26: Overlap resolution at tract & patch boundaries.#
WBS: 02C.04
Level: 3
Successors: LDM-503-13a
Due: 2021-08-31
Completed: 2021-02-01
The Data Release Production science payload is now capable of finalizing the definition of Objects which fall within the overlap regions at the edges of tracts and patches, as described in LDM-151 [Swinbank et al., 2020] §5.4. This represents an initial capability, providing realistic interfaces, data-flows and products; ongoing refinement of the algorithm being used is expected.
DM-DRP-28: Difference images are now a first-class data product during data release processing.#
WBS: 02C.04
Level: 3
Successors: LDM-503-13a
Due: 2021-08-31
Completed: 2021-04-14
The Data Release Production science payload now includes the capability to generate difference images, and to perform source detection and characterization on those images, as described in LDM-151 [Swinbank et al., 2020] §5.2.5. This represents an initial capability, providing realistic interfaces, data-flows and products; ongoing refinement of the algorithm being used is expected.
DM-DRP-35: Simultaneous measurement across a suite of coadds representing different bandpasses, epocs, and flavors.#
WBS: 02C.04
Level: 3
Successors: DM-DRP-31
Due: 2021-08-31
Completed: 2021-10-29
The Data Release Production science payload now includes the capability to perform consistent measurement of all Objects in a patch across multiple coadds, as described in LDM-151 [Swinbank et al., 2020] §5.3.4. This represents an initial capability, providing realistic interfaces, data-flows and products; ongoing refinement of the algorithms being used is expected.
DM-DRP-31: A photometric redshift is now provided for each object.#
WBS: 02C.04
Level: 3
Predecessors: LSST-1520, DM-DRP-35
Successors: DM-DRP-36
Due: 2025-05-29
Completion pending
The Data Release Production science payload now includes the capability of calculating photometric redshifts as part of a data release, as (briefly) described in LDM-151 [Swinbank et al., 2020] §5.6.5. This represents an initial capability, providing realistic interfaces, data-flows and products; ongoing refinement of the algorithm being used is expected.
DM-DRP-36: Solar System Processing integrated to data release processing.#
WBS: 02C.04
Level: 3
Successors: LSST-1580
Due: 2025-05-29
Completed: 2025-06-30
The Data Release Production science payload now generates SSObjects, by delegating to the Solar System Processing (SSP) pipeline being delivered by the Alert Production team, as described in LDM-151 [Swinbank et al., 2020] §5.6.1. This represents an initial capability, providing realistic interfaces, data-flows and products; ongoing refinement of the algorithm being used is expected.
02C.05: Science User Interface and Tools#
Fig. 5 Relationships between milestones in WBS 02C.05 and their immediate predecessors and successors. Ellipses correspond to milestones within this WBS element; rectangles to those in other elements. Blue milestones have been completed; orange milestones are overdue.#
DLP-578: Propose a workspace structure for discussion.#
WBS: 02C.05.05
Level: 3
Predecessors: LSST-1440
Due: 2014-08-01
Completed: 2014-08-01
Warning
No description available
DLP-574: Evaluate best-of-breed tools. Technology exploration.#
WBS: 02C.05.01
Level: 3
Predecessors: LSST-1440
Due: 2014-08-01
Completed: 2014-08-01
Warning
No description available
DLP-575: Evaluate best-of-breed tools. Technology exploration.#
WBS: 02C.05.02
Level: 3
Predecessors: LSST-1440
Due: 2014-08-01
Completed: 2014-08-01
Warning
No description available
DLP-576: Evaluate best-of-breed tools. Technology exploration.#
WBS: 02C.05.03
Level: 3
Predecessors: LSST-1440
Due: 2014-08-01
Completed: 2014-08-01
Warning
No description available
DLP-577: Evaluate best-of-breed tools. Technology exploration.#
WBS: 02C.05.04
Level: 3
Predecessors: LSST-1440
Due: 2014-08-01
Completed: 2014-08-01
Warning
No description available
DLP-519: Research the development framework for SUI#
WBS: 02C.05.01
Level: 3
Due: 2014-10-14
Completed: 2014-10-14
Warning
No description available
DLP-520: Access Qserv for catalog search in SUI prototype#
WBS: 02C.05.01
Level: 3
Due: 2014-12-02
Completed: 2014-12-02
Warning
No description available
DLP-521: Define the data access APIs with database team#
WBS: 02C.05.01
Level: 3
Due: 2015-03-11
Completed: 2015-03-11
Warning
No description available
DLP-518: Evaluate best-of-breed tools. Technology exploration.#
WBS: 02C.05.05
Level: 3
Due: 2015-03-20
Completed: 2015-03-20
Warning
No description available
DLP-564: Able to use some data-access APIs developed by database team#
WBS: 02C.05.01
Level: 3
Due: 2015-07-28
Completed: 2015-11-17
Warning
No description available
DLP-256: First draft definition of workspace#
WBS: 02C.05.05
Level: 3
Due: 2015-07-31
Completed: 2015-11-17
Warning
No description available
DLP-218: Provide API for image display in Firefly#
WBS: 02C.05.02
Level: 3
Due: 2015-08-31
Completed: 2015-11-17
Warning
No description available
DLP-216: Provide basic APIs to use Firefly visualization components#
WBS: 02C.05.02
Level: 3
Due: 2015-08-31
Completed: 2016-11-02
Warning
No description available
DLP-872: Convert major portion of GWT in Firefly to pure JavaScript#
WBS: 02C.05.01
Level: 3
Due: 2016-02-24
Completed: 2016-04-08
Warning
No description available
DM-SUIT-3: Time series analysis tool for WISE data#
WBS: 02C.05
Level: 3
Successors: LDM-503-01
Due: 2016-09-30
Completed: 2017-11-30
Warning
No description available
DLP-871: Firefly server side code refactor#
WBS: 02C.05.01
Level: 3
Predecessors: DMTC-0000-0030
Successors: S17S
Due: 2016-11-30
Completed: 2017-07-31
Warning
No description available
DM-SUIT-2: Search WISE coaded data single exposure images in PDAC (the images are from IRSA at IPAC, not NCSA)#
WBS: 02C.05
Level: 3
Predecessors: DM-DAX-2
Successors: LDM-503-01
Due: 2017-07-31
Completed: 2017-11-30
Warning
No description available
DM-SUIT-1: Search and display WISE sources (objects) in PDAC#
WBS: 02C.05
Level: 3
Predecessors: DM-DAX-1
Successors: LDM-503-01
Due: 2017-11-30
Completed: 2017-11-30
Warning
No description available
DM-SUIT-4: Multiple data traces in chart space#
WBS: 02C.05
Level: 3
Successors: LDM-503-01
Due: 2017-11-30
Completed: 2017-11-30
Warning
No description available
DLP-207: Extra LSST query capabilities in web UI#
Warning
No description available
DLP-205: LSST web UI search external catalog#
Warning
No description available
DLP-222: Provide time-domain data view#
Warning
No description available
DM-SUIT-8: SUIT portal integrated with workspace#
WBS: 02C.05
Level: 3
Successors: DM-SUIT-10
Due: 2018-11-30
Completed: 2020-05-29
Portal is integrated with LSST-provided WebDAV or VOSpace service exposing the User File Workspace. Portal provides functions for saving image and catalog query results to the logged-in user’s workspace, with the user’s identity correctly applied. Portal provides functions for accessing data in the user’s workspace and displaying it using the Portal’s image and table visualization tools, as well as using data from the workspace in other Portal contexts where a file can be uploaded, e.g., to perform a multi-object query. (NB: Still achievable post-DM-10, though only with WebDAV.).
DM-SUIT-5: Search and display processed HSC data#
WBS: 02C.05
Level: 3
Successors: LDM-503-09
Due: 2019-02-28
Completed: 2022-06-30
Portal provides access to a collection of public-release HSC data processed by LSST DM, including calibrated single-epoch images, coadds, and catalogs (including at least an Object-like catalog). Access is obtained via IVOA interfaces including TAP for catalogs and ObsTAP for image metadata. (NB: Still achievable post-DM-10).
DM-SUIT-7: Mapping between SUIT systems & NCSA auth system#
WBS: 02C.05
Level: 3
Predecessors: S19F
Successors: DM-SUIT-10
Due: 2019-05-31
Completed: 2019-05-31
Portal is integrated with NCSA-provided federated-identity authentication and authorization system: the Portal recognizes that a user is logged in and displays that state, and passes the user’s identity along to LSST data services that it accesses. (NB: Still achievable post-DM-10) Claimed in May, based on installation on lsst-lsp-int.
DM-SUIT-10: SUIT deployment procedure#
WBS: 02C.05
Level: 3
Successors: LDM-503-11a
Due: 2019-05-31
Completed: 2020-06-30
Portal software is adapted for deployment in Kubernetes. The set of container images required for deployment is documented in an LTD-style manner. Configuration files for Kubernetes are provided in Github and documented to a level that permits deployments to be performed by non-IPAC staff. (NB: Still achievable post-DM-10).
02C.06: Science Data Archive and Application Services#
Fig. 6 Relationships between milestones in WBS 02C.06 and their immediate predecessors and successors. Ellipses correspond to milestones within this WBS element; rectangles to those in other elements. Blue milestones have been completed; orange milestones are overdue.#
DLP-836: New logging for DM#
WBS: 02C.06.02
Level: 3
Predecessors: LSST-1440
Due: 2014-08-01
Completed: 2015-11-17
Warning
No description available
DLP-835: New xrootd client#
WBS: 02C.06.02
Level: 3
Predecessors: DLP-834
Due: 2014-08-01
Completed: 2014-08-01
Warning
No description available
DLP-834: Automated Testbed for Qserv#
WBS: 02C.06.02
Level: 3
Predecessors: LSST-1440
Successors: DLP-835
Due: 2014-08-01
Completed: 2014-08-01
Warning
No description available
DLP-818: CSS#
WBS: 02C.06.02
Level: 3
Due: 2014-11-25
Completed: 2015-11-17
Warning
No description available
DLP-801: Qserv uses C++-based Geometry Code#
WBS: 02C.06.02
Level: 3
Due: 2014-11-25
Completed: 2015-11-17
Warning
No description available
DLP-817: Multi-node Multi-query Integration Testing Harness#
WBS: 02C.06.02
Level: 3
Due: 2015-05-29
Completed: 2015-11-17
Warning
No description available
DLP-800: Data Ingest into MySQL#
WBS: 02C.06.01
Level: 3
Due: 2015-05-29
Completed: 2015-11-17
Warning
No description available
DLP-25: Prototype Web Service for SUI#
WBS: 02C.06.02
Level: 3
Due: 2015-08-31
Completed: 2015-09-01
Warning
No description available
DLP-805: Distributed Database and Table Management#
WBS: 02C.06.02
Level: 3
Due: 2015-10-29
Completed: 2015-10-29
Warning
No description available
DLP-635: Qserv Query Cancellation#
WBS: 02C.06.02
Level: 3
Due: 2015-11-25
Completed: 2016-01-12
Warning
No description available
DLP-802: Alert Production Database (APDB) design#
WBS: 02C.06.01
Level: 3
Due: 2016-11-30
Completed: 2021-05-31
Warning
No description available
DLP-472: Qserv Data Distribution#
WBS: 02C.06.02
Level: 3
Predecessors: DMTC-0000-3000, S17F
Due: 2017-05-31
Completed: 2018-06-29
Warning
No description available
DM-DAX-2: Query service supporting IVOA TAP protocol, w/ support for asynchronous queries#
WBS: 02C.06
Level: 3
Successors: LDM-503-09, LDM-503-10a, DM-SUIT-2, DM-SUIT-5
Due: 2017-07-31
Completed: 2019-11-29
An IVOA TAP service supporting both synchronous and asynchronous query models, integrated with the LSP authentication architecture, and able to access catalog data hosted in a downstream in Qserv instance.
DM-DAX-1: WISE data ingest to PDAC#
WBS: 02C.06
Level: 3
Successors: LDM-503-01, DM-SUIT-1
Due: 2017-11-30
Completed: 2017-11-01
Warning
No description available
DM-DAX-6: Prototype level 1 database#
WBS: 02C.06
Level: 3
Successors: DM-NCSA-9, LDM-503-03
Due: 2017-11-30
Completed: 2017-11-01
Warning
No description available
DLP-473: Async Queries in Qserv#
WBS: 02C.06.02
Level: 3
Successors: DLP-725
Due: 2017-11-30
Completed: 2017-11-01
Warning
No description available
DLP-725: Working Prototype of AP/L1 Database#
WBS: 02C.06.01
Level: 3
Successors: S18S
Due: 2017-11-30
Completed: 2017-11-01
Warning
No description available
DLP-837: AP-ready Butler Framework#
WBS: 02C.06.02
Level: 3
Successors: F20F
Due: 2017-12-01
Completed: 2019-08-30
Warning
No description available
DM-DAX-11: Transformed EFD schema#
WBS: 02C.06
Level: 3
Successors: LSST-1580
Due: 2018-03-30
Completed: 2018-05-31
Warning
No description available
DM-DAX-10: Per-object gather support in Butler#
Demonstrate Butler configuration able to gather all data pertaining to a particular object, such as retrieving cutouts from all warps at a given box on a skymap.
DM-DAX-5: Database ingest in support of HSC reprocessing (ie, large catalog ingest)#
WBS: 02C.06
Level: 3
Successors: DM-NCSA-3, LDM-503-09, DM-SUIT-5, DM-DRP-2
Due: 2019-02-28
Completed: 2019-02-28
Existing Qserv ingest tooling is highly manual and poorly parallelized. Develop new tooling to address these issues and support ingest campaigns at the scale needed for DRP.
DM-DAX-7: Generation 3 Butler, running on a POSIX file-system provided by NCSA#
WBS: 02C.06
Level: 3
Predecessors: DM-DAX-12
Successors: DM-DAX-13
Due: 2020-11-30
Completed: 2020-06-30
Given a stood-up data backbone instance, demonstrate instantiation/configuration of a Butler Gen3 instance capable of retrieving images from that backbone instance. (As currently conceived, the data backbone is either a GPFS filesystem or object store, in combination with metadata that is a superset of that maintained in a Butler Gen3 registry. Depending on particular technologies and implementation strategies chosen for the data backbone, this may be either a “simple matter of configuration” of existing Butler connectors, or may require some additional custom connectors to be written.).
DM-DAX-8: Scatter-gather support in PipelineTask#
WBS: 02C.06
Level: 3
Due: 2020-11-30
Completed: 2020-06-30
Demonstrate a functional PipelineTask with scatter/gather functionality, such as Jointcal, SkyCorrect, or FGCM.
DM-DAX-12: Generation 3 middleware at feature parity with Generation 2#
WBS: 02C.06
Level: 3
Predecessors: F20F
Successors: DM-NCSA-15, DM-NCSA-22, DM-DAX-7, DM-DAX-8, DM-DAX-9, DM-DAX-13
Due: 2020-11-30
Completed: 2020-11-30
Generation 3 middleware, consisting of Butler updates and the PipelineTask framework, are now able to support existing science payloads with no loss of functionality over previous versions. That is, Gen 3 may not be feature complete, but Gen 2 can be retired with no functionality regressions across the subsystem.
DM-DAX-14: Provenance system review completed#
Warning
No description available
DM-DAX-13: Generation 2 middleware retired#
WBS: 02C.06
Level: 3
Successors: LSST-1580, LDM-GEN3
Due: 2021-05-31
Completed: 2022-05-31
The Generation 2 middleware is deprecated, and may be removed from the codebase. No current science payload and no current execution service makes use of it.
DM-DAX-15: DAX Construction Complete#
WBS: 02C.06
Level: 3
Predecessors: LSST-1520
Successors: LSST-1580
Due: 2024-01-11
Completion pending
Warning
No description available
DM-DAX-9: Butler Provenance System#
WBS: 02C.06
Level: 3
Predecessors: LSST-1520, DM-DAX-12, DM-DAX-14, COMC-060200-20930
Successors: LDM-503-17a
Due: 2025-05-29
Completion pending
Warning
No description available
02C.07: LSST Data Facility#
Fig. 7 Relationships between milestones in WBS 02C.07 and their immediate predecessors and successors. Ellipses correspond to milestones within this WBS element; rectangles to those in other elements. Blue milestones have been completed; orange milestones are overdue.#
DLP-359: Improve fault tolerance in AP simulator#
WBS: 02C.07.01
Level: 3
Due: 2014-11-19
Completed: 2014-11-19
Warning
No description available
DLP-360: Prepare for OCS Middleware integration with AP DMCS#
WBS: 02C.07.01
Level: 3
Due: 2014-11-21
Completed: 2014-11-21
Warning
No description available
DLP-422: Evaluate OpenStack as a development environment#
WBS: 02C.07.03
Level: 3
Due: 2015-01-29
Completed: 2015-01-29
Warning
No description available
DLP-450: Support lsst-dev for developers#
WBS: 02C.07.04
Level: 3
Due: 2015-02-02
Completed: 2015-02-02
Warning
No description available
DLP-449: Upgrade storage server hardware#
WBS: 02C.07.04
Level: 3
Due: 2015-02-02
Completed: 2016-07-15
Warning
No description available
DLP-400: Refactor basic event services#
WBS: 02C.07.02
Level: 3
Successors: DLP-556
Due: 2015-05-28
Completed: 2015-01-26
Warning
No description available
DLP-441: Base Center requirements document#
WBS: 02C.07.04
Level: 3
Due: 2015-05-29
Completed: 2015-05-29
Warning
No description available
DLP-451: Deploy OpenStack capability#
WBS: 02C.07.04
Level: 3
Due: 2015-07-30
Completed: 2015-07-30
Warning
No description available
DLP-356: Set up Joint Coordination Council (JCC) for coordination with satellite processing center#
WBS: 02C.07.00
Level: 3
Due: 2015-08-26
Completed: 2015-08-26
Warning
No description available
DLP-361: Build prototype AP DMCS, including events#
WBS: 02C.07.01
Level: 3
Due: 2015-08-26
Completed: 2015-08-26
Warning
No description available
DLP-355: Establish MOA with CC-IN2P3 satellite processing center#
WBS: 02C.07.00
Level: 3
Due: 2015-08-31
Completed: 2015-08-31
Warning
No description available
DLP-404: Identify candidate security packages#
WBS: 02C.07.02
Level: 3
Due: 2015-08-31
Completed: 2016-06-07
Warning
No description available
DLP-410: Implement Puppet for system configuration management#
WBS: 02C.07.02
Level: 3
Due: 2015-08-31
Completed: 2015-08-31
Warning
No description available
DLP-415: Evaluate iRODS, Datacat, and similar file system management technologies#
WBS: 02C.07.02
Level: 3
Due: 2015-08-31
Completed: 2015-08-31
Warning
No description available
DLP-423: DevOps assessment#
WBS: 02C.07.03
Level: 3
Due: 2015-08-31
Completed: 2015-08-31
Warning
No description available
DLP-430: Initial refinement of facility integration plan#
WBS: 02C.07.04
Level: 3
Due: 2015-08-31
Completed: 2015-08-31
Warning
No description available
DLP-357: Initial refinement of facility integration plan#
WBS: 02C.07.01
Level: 3
Successors: DLP-358
Due: 2015-09-29
Completed: 2016-06-15
Warning
No description available
DLP-389: Implement advanced logging functionality, including event-based logging#
WBS: 02C.07.01
Level: 3
Successors: DLP-566
Due: 2015-09-29
Completed: 2015-09-29
Warning
No description available
DLP-452: Support datasets on basic file system infrastructure with apropos policies#
WBS: 02C.07.04
Level: 3
Due: 2016-01-22
Completed: 2016-07-15
Warning
No description available
DLP-411: Monitor OpenStack#
WBS: 02C.07.02
Level: 3
Successors: DLP-412
Due: 2016-02-05
Completed: 2016-06-07
Warning
No description available
DLP-405: Investigate CAS integration with Internet2 AAA tools#
WBS: 02C.07.02
Level: 3
Successors: S17S
Due: 2016-02-22
Completed: 2016-07-15
Warning
No description available
DLP-469: Coordination with NCSA/CC-IN2P3 JCC#
WBS: 02C.07.00
Level: 3
Successors: DLP-864
Due: 2016-02-24
Completed: 2016-06-07
Warning
No description available
DLP-358: Refinement of facility integration plan and traceability of science and operational requirements#
WBS: 02C.07.01
Level: 3
Predecessors: DLP-357
Due: 2016-02-24
Completed: 2016-04-08
Warning
No description available
DLP-364: Build prototype production sequence for the DMCS#
WBS: 02C.07.01
Level: 3
Successors: DLP-566
Due: 2016-02-24
Completed: 2016-06-07
Warning
No description available
DLP-471: Refresh sizing model#
WBS: 02C.07.04
Level: 3
Due: 2016-02-24
Completed: 2016-06-07
Warning
No description available
DLP-431: Refinement of facility integration plan and traceability of science and operational requirements#
WBS: 02C.07.04
Level: 3
Due: 2016-02-24
Completed: 2016-07-15
Warning
No description available
DLP-424: Integration of DevOps to OpenStack#
WBS: 02C.07.03
Level: 3
Due: 2016-02-29
Completed: 2016-07-15
Warning
No description available
DLP-847: Meet camera DAQ/OCS milestones for FY16#
WBS: 02C.07.01
Level: 3
Predecessors: DMTC-0000-0030
Successors: F17F
Due: 2016-11-30
Completed: 2017-09-01
Warning
No description available
DLP-366: Mid-scale processing of eligible camera data#
WBS: 02C.07.01
Level: 3
Predecessors: DMTC-0000-0030
Successors: F17F
Due: 2016-11-30
Completed: 2017-11-01
Warning
No description available
DLP-412: Monitor development cluster#
WBS: 02C.07.02
Level: 3
Predecessors: DLP-411, DMTC-0000-0030
Successors: S18S
Due: 2016-11-30
Completed: 2017-09-01
Warning
No description available
DM-NCSA-1: Provide regular reprocessing service for HSC data#
WBS: 02C.07
Level: 3
Predecessors: DM-DRP-1
Successors: DM-NCSA-2, LDM-503-02
Due: 2017-05-31
Completed: 2017-11-01
Warning
No description available
DM-NCSA-2: Provide access to results of regular reprocessing (NB the form this takes depends upon available DAX functionality)#
WBS: 02C.07
Level: 3
Predecessors: DM-NCSA-1
Successors: LDM-503-02, DM-SUIT-5
Due: 2017-05-31
Completed: 2017-11-01
Warning
No description available
DM-NCSA-28: IIP control code#
WBS: 02C.07
Level: 3
Successors: DM-NCSA-29, LSST-1190
Due: 2017-09-29
Completed: 2017-11-01
Warning
No description available
DLP-864: Coordination with NCSA/CC-IN2P3 JCC#
WBS: 02C.07.00
Level: 3
Predecessors: DLP-469
Successors: S18F
Due: 2017-11-30
Completed: 2017-11-01
Warning
No description available
DLP-368: Initial AP DMCS#
Warning
No description available
DLP-459: Qserv capability to hold data reduced at NCSA#
Warning
No description available
DLP-458: Ingest of bulk data from real cameras to ComCam scale#
Warning
No description available
DLP-457: Support runs on real cameras data and ImSim data#
Warning
No description available
DLP-442: Procure infrastructure for Base Center to meet FY18 goals#
WBS: 02C.07.04
Level: 3
Predecessors: F17F
Due: 2017-11-30
Completed: 2018-04-30
Warning
No description available
DLP-433: Procure infrastructure for Archive Center to FY18 scale#
WBS: 02C.07.04
Level: 3
Predecessors: F17F
Due: 2017-11-30
Completed: 2018-04-30
Warning
No description available
DMTC-4500-0010: Start NCSA S18#
WBS: 02C.07
Level: 3
Due: 2017-12-01
Completed: 2017-12-01
Time-based milestone marking the start of NCSA’s Spring 2018 development cycle.
DM-NCSA-27: Deliver header service code#
WBS: 02C.07
Level: 3
Successors: LDM-503-04b, LSST-1160
Due: 2017-12-29
Completed: 2017-12-01
Warning
No description available
DM-NCSA-29: Deliver IIP image client code#
WBS: 02C.07
Level: 3
Predecessors: DM-NCSA-28
Successors: LSST-1200
Due: 2017-12-29
Completed: 2018-03-31
Warning
No description available
DM-NCSA-6: Ability to transfer files originating from Tucson to NCSA and ingest files at NCSA, including metadata and provenance#
WBS: 02C.07
Level: 3
Successors: LDM-503-04b
Due: 2018-03-05
Completed: 2018-10-31
Warning
No description available
DM-NCSA-5: Level 1 archiving system able to acquire pixel data from the Aux Tel DAQ, header metadata via OCS, assemble FITS image,#
WBS: 02C.07
Level: 3
Successors: LDM-503-04b
Due: 2018-03-30
Completed: 2018-05-31
Warning
No description available
DM-NCSA-7: Capability to paint displays for Tucson and NCSA#
WBS: 02C.07
Level: 3
Successors: LDM-503-04b
Due: 2018-03-30
Completed: 2018-06-29
Warning
No description available
DM-NCSA-9: Test instance of alert distribution hosting service and L1 database in Development & Integration Enclave#
WBS: 02C.07
Level: 3
Predecessors: DM-DAX-6
Successors: LDM-503-05, DM-AP-6
Due: 2018-08-31
Completed: 2019-05-31
Hosting an instance of the alert distribution service delivered from University of Washington on our test containerized application management service platform, running feeds from the pipeline to the distribution services. Note: This was informally tied to LDM-503-05, which was de-scoped to a small demonstration of running an instance of Kafka at NCSA, so no L1 database was needed. We believe this was completed in August 2018.
DM-NCSA-10: Sustained archiving service that is OCS commandable#
WBS: 02C.07
Level: 3
Successors: LDM-503-06
Due: 2018-09-25
Completed: 2019-05-31
The capability to use the existing OCS/CCS to command data acquisition and hand-off to a test Observatory Operations Data Service (OODS).
DM-NCSA-3: Provide database for metadata, provenance, location and demonstrate ingest at small scale#
WBS: 02C.07
Level: 3
Predecessors: DM-DAX-5
Successors: DM-NCSA-4, LDM-503-02, DM-SUIT-5, DM-DRP-2
Due: 2019-02-28
Completed: 2017-11-01
Warning
No description available
DM-NCSA-4: Minimal support for the small operational schema including file metadata and provenance for every file, and record of in#
WBS: 02C.07
Level: 3
Predecessors: DM-NCSA-3, LDM-503-02
Successors: LDM-503-04
Due: 2019-02-28
Completed: 2018-06-29
Warning
No description available
DM-NCSA-16: Perform ISR processing on ComCam-scale data.#
WBS: 02C.07
Level: 3
Predecessors: DM-DRP-1
Successors: LDM-503-09, LDM-503-11, LDM-503-11a
Due: 2019-03-29
Completed: 2019-06-13
Process ComCam-scale data through the ISR pipeline to generate QC parameters used by the observatory.
A5090: Expected Arrival of ComCam Systems to NCSA#
WBS: 02C.07.09
Level: 4
Predecessors: T&SC-6500-8100
Due: 2019-05-08
Completed: 2019-04-30
Arrival at NCSA of hardware to support ComCam testing and integration.
DM-NCSA-13: Header Writing Service for Spectrograph use case#
WBS: 02C.07
Level: 3
Successors: LDM-503-08
Due: 2019-05-14
Completed: 2019-05-31
The Header builder integrated into OCS and demonstrated. Header builder has identified sources of information for all modes of observing with the Spectrograph.
A4640: Ship ComCam Hardware to Tucson#
WBS: 02C.07.09
Level: 4
Due: 2019-06-20
Completed: 2019-06-27
Date for ComCam support systems to ship from NCSA to Tucson.
A2330: Ship AA System to Chile#
WBS: 02C.07.09
Level: 4
Due: 2019-06-28
Completed: 2019-06-28
Date for Authentication and Authorization hardware to ship from NCSA to Chile.
A4369.9: Ship Hardware to BDC#
WBS: 02C.07.09
Level: 4
Successors: A4670
Due: 2019-07-15
Completed: 2019-07-17
Date for Base Data Center hardware to ship from NCSA to Chile.
DM-NCSA-11: Verified acquisition of raw and crosstalk-corrected exposures at raft scale, incl. correct metadata#
WBS: 02C.07
Level: 3
Predecessors: F18F, T&SC-5900-0400
Successors: DLP-552, LDM-503-06
Due: 2019-07-29
Completed: 2020-06-30
Exercise the handoff between the L1 archiving and data backbone endpoint, including a monitoring service that tracks files that have been transferred and received.
A4860: ComCam Systems in Tucson ready for NCSA#
WBS: 02C.07.09
Level: 4
Successors: LDM-503-09, A5860
Due: 2019-08-14
Completed: 2019-08-01
ComCam Test Stand ready for access by NCSA staff.
A4680: June 2019 Travel to Chile - Travel End#
WBS: 02C.07.09
Level: 4
Successors: LDM-503-09
Due: 2019-08-16
Completed: 2019-08-24
End of travel to Chile to install hardware and systems at the Base Data Center.
A4670: June 2019 Travel to Chile - Travel Start#
WBS: 02C.07.09
Level: 4
Predecessors: A4369.9
Due: 2019-08-17
Completed: 2019-08-17
Start of travel to Chile to install hardware and systems at the Base Data Center.
A4750: Summit AA Systems Installed at the Summit#
WBS: 02C.07.09
Level: 4
Due: 2019-08-29
Completed: 2019-08-29
Authorization and Authentication systems installed at the Summit.
DM-NCSA-20: ComCam Archiving Service#
WBS: 02C.07
Level: 3
Predecessors: T&SC-5900-0400
Successors: LDM-503-11a
Due: 2019-09-06
Completed: 2020-06-30
Implement a Service that acquires raw data from a camera at raft scale and sends to NCSA for ingestion into the Data Backbone. This is a preliminary milestone to demonstrate initial capabilities.
A1300: Start Milestone: October 1st, 2019#
WBS: 02C.07.05
Level: 4
Due: 2019-10-01
Completed: 2019-10-01
Warning
No description available
A6150: Start Milestone: January 1st, 2020#
WBS: 02C.07
Level: 3
Due: 2020-01-03
Completed: 2020-01-03
Warning
No description available
DM-NCSA-14: Data Backbone endpoints in Chile for ingestion and access, distribution over WAN, ingest at NCSA into custodial file sto#
WBS: 02C.07
Level: 3
Successors: LDM-503-08
Due: 2020-06-22
Completed: 2021-11-17
Provide a data Backbone endpoint in Chile, allowing distribution over a wide-area network and ingestion at NCSA.
DM-NCSA-15: Batch Processing Service for offline spectrograph data processing#
WBS: 02C.07
Level: 3
Predecessors: DM-DAX-12
Successors: LDM-503-08
Due: 2020-11-30
Completed: 2020-05-29
Demonstrate the ability to process offline Spectrograph data using a science pipeline in the Batch Processing Service. Output(s) will be available in the Data Backbone.
DM-NCSA-22: Information in consolidated database available to QA portal#
WBS: 02C.07
Level: 3
Predecessors: DM-DAX-12
Successors: LDM-503-11a
Due: 2020-11-30
Completed: 2020-08-31
Scientific and operational data products stored in the consolidated database during ComCam data processing are available for QA assessment of ComCam data through normal analysis access environments.
DM-NCSA-21: L1 Offline Processing Service, Raft Scale, ComCam#
WBS: 02C.07
Level: 3
Successors: LSST-1580
Due: 2025-05-29
Completed: 2023-05-31
Demonstrated running of processing campaigns in offline mode needed for the ComCam phase of commissioning to debug the instrument. Likely includes calibration, ISR, and other pipelines.
02C.08: International Communications and Base Site#
Fig. 8 Relationships between milestones in WBS 02C.08 and their immediate predecessors and successors. Ellipses correspond to milestones within this WBS element; rectangles to those in other elements. Blue milestones have been completed; orange milestones are overdue.#
DM-NET-1: Rubin Network Re-engineering#
WBS: 02C.08.02
Level: 2
Predecessors: LSST-1440
Due: 2015-06-11
Completed: 2015-08-05
Warning
No description available
DLP-42: La Serena to Santiago Path Design Ready#
WBS: 02C.08.03
Level: 3
Due: 2015-09-28
Completed: 2015-04-30
Warning
No description available
DMTC-8100-2010: First Data passed on 100G ring without errors - Complete#
WBS: 02C.08.03
Level: 3
Due: 2015-10-01
Completed: 2015-10-01
Warning
No description available
DMTC-8000-0760: Technical Implementation plan of fiber connection (primary link) - Complete#
WBS: 02C.08.03
Level: 3
Successors: DLP-43
Due: 2015-12-15
Completed: 2015-12-15
Warning
No description available
DMTC-7400-0815: La Serena-Gatehouse path design Ready#
WBS: 02C.08.03
Level: 3
Due: 2015-12-15
Completed: 2015-12-25
Warning
No description available
DLP-43: Fiber Delivery Ready#
WBS: 02C.08.03
Level: 3
Predecessors: DMTC-8000-0760
Due: 2015-12-16
Completed: 2017-02-28
Warning
No description available
DMTC-7400-2010: Gatehouse to La Serena path design Ready - Complete#
WBS: 02C.08.03
Level: 3
Successors: DLP-41
Due: 2015-12-16
Completed: 2015-12-16
Warning
No description available
DLP-41: Mountain - Base Fiber Path Ready#
WBS: 02C.08.03
Level: 3
Predecessors: DMTC-7400-2010, DMTC-7400-2170
Due: 2016-01-15
Completed: 2016-02-29
Warning
No description available
DMTC-7400-2170: Gatehouse to Summit contract signed; Design Ready - Complete#
WBS: 02C.08.03
Level: 3
Successors: DLP-41
Due: 2016-01-15
Completed: 2016-01-15
Warning
No description available
DMTC-7400-2050: Fiber delivery - Complete#
WBS: 02C.08.03
Level: 3
Due: 2016-03-15
Completed: 2016-03-31
Warning
No description available
DLP-45: Delivery of “functional Pre-operations Link” (at least 4Gbps), Ready#
WBS: 02C.08.03
Level: 3
Predecessors: DMTC-8000-0910
Successors: DMTC-8000-0806
Due: 2016-04-15
Completed: 2016-05-02
Warning
No description available
DMTC-8000-0910: Delivery of 4Gbs link from La Serena to Santiago Ready - Complete#
WBS: 02C.08.03
Level: 3
Successors: DLP-45
Due: 2016-04-15
Completed: 2016-06-17
Warning
No description available
DLP-63: Vendor selection Ready#
WBS: 02C.08.03
Level: 3
Predecessors: DMTC-7400-2290
Due: 2016-06-01
Completed: 2016-03-31
Warning
No description available
DMTC-7400-2290: Final Selection of equipment vendor - Complete#
WBS: 02C.08.03
Level: 3
Successors: DLP-63
Due: 2016-06-01
Completed: 2016-10-01
Warning
No description available
DMTC-8100-2050: 100G ring operating at 95.0% availability - Complete#
WBS: 02C.08.03
Level: 3
Due: 2016-09-28
Completed: 2016-10-01
Warning
No description available
DMTC-8100-2250: FIU-CIARA Management Contract Delivery #2 Complete#
WBS: 02C.08.03
Level: 3
Due: 2016-09-30
Completed: 2016-09-30
Warning
No description available
DMTC-8000-0806: 3T Fiber Installation Certification and Acceptance Test - Complete#
WBS: 02C.08.03
Level: 3
Predecessors: DLP-45
Due: 2017-01-02
Completed: 2017-03-15
Warning
No description available
DLP-37: Summits-Gatehouse Fiber Ready#
WBS: 02C.08.03
Level: 3
Predecessors: DMTC-7400-2210
Due: 2017-02-28
Completed: 2017-05-19
Warning
No description available
DMTC-7400-2210: Fiber delivery by Telefonica - Complete#
WBS: 02C.08.03
Level: 3
Successors: DLP-37
Due: 2017-02-28
Completed: 2017-02-28
Warning
No description available
DMTC-8200-0480: VLAN design finalized Miami-NCSA - Complete#
WBS: 02C.08.03
Level: 3
Due: 2017-04-24
Completed: 2017-03-23
Warning
No description available
DMTC-7400-2250: End of commissioning and Acceptance - Complete#
WBS: 02C.08.03
Level: 3
Successors: DLP-40
Due: 2017-06-01
Completed: 2017-06-30
Warning
No description available
DMTC-8100-2474: Agreement with Monet Cable Partner signed Complete#
WBS: 02C.08.03
Level: 3
Due: 2017-06-30
Completed: 2017-04-28
Warning
No description available
DMTC-7400-2420: REUNA La Serena - Santiago DWDM equipment - Complete#
WBS: 02C.08.03
Level: 3
Successors: DMTC-7400-2480, DMTC-7400-2130
Due: 2017-07-31
Completed: 2017-08-01
Warning
No description available
DMTC-7400-2090: Report on functional fiber connections, including AURA equipment - Complete#
WBS: 02C.08.03
Level: 3
Due: 2017-08-18
Completed: 2017-12-01
Warning
No description available
DMTC-7400-2330: LSST and AURA summit to base DWDM equipment - Complete#
WBS: 02C.08.03
Level: 3
Successors: DMTC-7400-2130, DLP-40, DLP-65
Due: 2017-09-29
Completed: 2017-09-15
Warning
No description available
DMTC-8100-2290: FIU-CIARA Management Contract Delivery #3 Complete#
WBS: 02C.08.03
Level: 3
Due: 2017-09-29
Completed: 2017-09-01
Warning
No description available
DMTC-7400-2480: AURA DWDM equipment in operation - Complete#
WBS: 02C.08.03
Level: 3
Predecessors: DMTC-7400-2420
Successors: DMTC-8000-0818, DMTC-7400-2510
Due: 2017-10-30
Completed: 2017-11-01
Warning
No description available
DMTC-8000-0818: Acceptance Test with Equipment Installed - Complete#
WBS: 02C.08.03
Level: 3
Predecessors: DMTC-7400-2480
Due: 2017-11-30
Completed: 2017-12-01
Warning
No description available
DMTC-7400-2510: REUNA La Serena - Santiago Optical Channel in operation - Complete#
WBS: 02C.08.03
Level: 3
Predecessors: DMTC-7400-2480
Due: 2017-11-30
Completed: 2017-11-01
Warning
No description available
DMTC-7400-2130: End of commissioning. Acceptance of fiber connection - Complete#
WBS: 02C.08.03
Level: 3
Predecessors: DMTC-7400-2420, DMTC-7400-2330
Due: 2017-11-30
Completed: 2017-12-01
Warning
No description available
DLP-44: La Serena to Santiago with test traffic AURA DWDM LSST Fiber#
WBS: 02C.08.03
Level: 3
Predecessors: DMTC-8000-0826
Due: 2018-03-02
Completed: 2017-12-31
Warning
No description available
DMTC-8000-0826: Intermediate traffic testing and report - Complete#
WBS: 02C.08.03
Level: 3
Successors: DLP-44
Due: 2018-03-02
Completed: 2018-03-02
Warning
No description available
DLP-61: La Serena – Santiago link Ready#
WBS: 02C.08.03
Level: 3
Predecessors: S17F
Successors: DMTC-8000-0836
Due: 2018-03-14
Completed: 2018-01-12
Warning
No description available
DLP-40: Summits-Gatehouse Initial Capability Ready#
WBS: 02C.08.03
Level: 3
Predecessors: DMTC-7400-2250, DMTC-7400-2330
Due: 2018-03-14
Completed: 2017-12-22
Warning
No description available
DLP-65: Mountain - Base LSST and AURA DWM End Node Installation and Test Ready#
WBS: 02C.08.03
Level: 3
Predecessors: DMTC-7400-2330
Due: 2018-03-14
Completed: 2018-03-31
Warning
No description available
DM-NET-2: Mountain - Base Network Functional 2 x 100 Gbps#
WBS: 02C.08.01
Level: 1
Predecessors: DLP-559
Successors: LDM-503-08, COMC-0620-2050
Due: 2018-03-27
Completed: 2018-04-02
Warning
No description available
DMTC-8100-2490: First light test report - Complete Contract#
WBS: 02C.08.03
Level: 3
Due: 2018-04-02
Completed: 2018-06-01
Warning
No description available
DMTC-8000-0836: La Serena to Santiago with live traffic and uptime over LSST Lambda Ready - Complete#
WBS: 02C.08.03
Level: 3
Predecessors: DLP-61
Due: 2018-05-11
Completed: 2019-07-23
Warning
No description available
DMTC-8100-2090: 100G ring operating at 97.0% availability - Complete#
WBS: 02C.08.03
Level: 3
Successors: DLP-36
Due: 2018-06-29
Completed: 2018-06-29
Warning
No description available
DMTC-8200-0510: ESNet Request - Complete#
Warning
No description available
DM-NET-3: Initial Network Ready (Summit)#
WBS: 02C.08.03
Level: 2
Predecessors: T&SC-2600-1545
Successors: LDM-503-08
Due: 2018-09-28
Completed: 2018-03-05
Warning
No description available
DM-NET-6: Summit LAN installed#
WBS: 02C.08.00
Level: 3
Predecessors: T&SC-2600-1545
Successors: LDM-503-08
Due: 2018-09-28
Completed: 2018-04-02
Warning
No description available
DMTC-8100-2330: FIU-CIARA Management Contract Delivery #4 Complete#
WBS: 02C.08.03
Level: 3
Due: 2018-10-01
Completed: 2018-10-31
Warning
No description available
DMTC-8100-2530: Data passing test report - Complete#
WBS: 02C.08.03
Level: 3
Successors: DLP-33
Due: 2018-10-26
Completed: 2019-05-31
Contract Deliverable Report #4 Spectrum Complete. Test of first data passing over Santiago - Boca Raton Spectrum link.
IT-716-M: Base Center Beneficial Occupancy#
WBS: 02C.08.01
Level: 4
Predecessors: T&SC-0400-1600
Due: 2018-11-26
Completed: 2019-03-18
Warning
No description available
IT-718-M: Base Center Full Occupancy#
WBS: 02C.08.01
Level: 4
Due: 2019-02-12
Completed: 2019-06-30
Externally linked to TS milestone for full occupancy of Base Data Center, including all construction, utilities, access and dust control.
DMTC-8000-0870: Report on functional fiber, including uptime, 1st year functional milestone - Complete#
WBS: 02C.08.03
Level: 3
Due: 2019-03-22
Completed: 2019-07-23
Contract Deliverable Report #8 Report on functional fiber, including uptime, 1st year functional milestone - Complete. Covers first year of operational service of La Serena - Santiago primary fiber, including availability and outage information.
DLP-36: Santiago - Miami Early Integration Ready#
WBS: 02C.08.03
Level: 3
Predecessors: DMTC-8100-2090, DMTC-8100-2112
Successors: DLP-468
Due: 2019-04-22
Completed: 2018-06-01
Warning
No description available
DMTC-8100-2112: Miami - Boca Raton path diverse fiber - Complete#
WBS: 02C.08.03
Level: 3
Successors: DLP-36
Due: 2019-04-22
Completed: 2019-02-01
Warning
No description available
DMTC-8100-2130: 100G ring operating at 98.0% availability - Complete#
WBS: 02C.08.03
Level: 3
Due: 2019-05-08
Completed: 2019-02-13
Warning
No description available
IT-716-M2: Furniture installed in Offices, purchased cabling received#
WBS: 02C.08.01
Level: 4
Due: 2019-05-31
Completed: 2019-10-31
Externally linked to TS milestone for installation of furniture of Base Office Building and Base Data Center. All cabling to connect offices to Base LAN has been received.
DMTC-8000-0950: Technical Implementation Plan for 40Gbps diverse path - Complete#
WBS: 02C.08.03
Level: 3
Due: 2019-06-05
Completed: 2019-03-25
Contract Deliverable Report #10 Technical Implementation Plan for 40Gbps diverse path - Complete. Covers the fiber and equipment, ownership/service levels for La Serena - Santiago secondary path.
DM-NET-4: Base LAN installed#
WBS: 02C.08.03
Level: 2
Successors: LDM-503-11
Due: 2019-07-15
Completed: 2020-01-31
Installed the Base LAN equipment in the Base Date Center and Base Office Building technical closets, and cabling connecting them for the Base Campus and Control Networks. Tested with data volumes and access points equivalent to operational staffing and control servers for ATS observing. (Level 2 equivalent of Level 3 milestone IT-725-M).
IT-725-M: Base Data Center Network Complete#
WBS: 02C.08.01
Level: 4
Successors: LDM-503-10
Due: 2019-07-29
Completed: 2021-08-20
Installed the Base LAN equipment in the Base Data Center and Base Office Building technical closets, and cabling connecting them for the Base Campus and Control Networks. Tested with data volumes and access points equivalent to operational staffing and control servers for ATS observing. (Level 3 equivalent of Level 2 milestone DM-NET-4).
DMTC-8100-2370: FIU-CIARA Management Contract Delivery #5 Complete#
WBS: 02C.08.03
Level: 3
Due: 2019-09-30
Completed: 2019-12-31
Level of effort management task, annual report delivered, covering all activities, meetings, conferences/workshops, circuits, tools, tests, staffing, budget/expenditures.
DLP-70: Miami - Chicago Early Integration Ready#
WBS: 02C.08.03
Level: 3
Predecessors: DMTC-8200-0510
Due: 2019-10-01
Completed: 2019-11-01
Miami - Atlanta, and ESNet Atlanta - Chicago 2 x 20 Gbps path diverse circuits available and tested at capacity.
DLP-69: Boca Raton - Chicago Early Integration Ready#
WBS: 02C.08.03
Level: 3
Predecessors: DMTC-8200-0510
Due: 2019-10-01
Completed: 2019-11-14
Boca Raton - Atlanta and ESNet Atlanta - Chicago 2 x 20 Gbps path diverse circuits available and tested at capacity.
DMTC-8200-0600: ESNet Implementation Phase 1- Complete#
WBS: 02C.08.03
Level: 3
Due: 2019-10-01
Completed: 2019-11-14
ESNet Atlanta - Chicago 2 x 20 Gbps path diverse circuits available and tested at capacity.
DMTC-8100-2170: 100G ring operating at 99.0% availability - Complete#
WBS: 02C.08.03
Level: 3
Due: 2020-07-02
Completed: 2020-02-19
Contract Deliverable Report #6 100G managed ring Contract Delivery #6 Complete. Covers availability and outages.
DLP-33: Santiago - Boca Raton Full Integration Ready#
WBS: 02C.08.03
Level: 3
Predecessors: DMTC-8100-2530, DMTC-6800-1325, S18F
Successors: LSST-1580
Due: 2020-09-14
Completed: 2019-08-31
Spectrum link operational at 100 Gbps from Santiago - Boca Raton, including terrestrial segment from Santiago - Sao Paolo, and Monet submarine cable from Sao Paolo - Boca Raton.
DMTC-6800-1325: Network Verification Pre-Tests#
WBS: 02C.08.00
Level: 4
Successors: DLP-33
Due: 2020-09-14
Completed: 2020-02-28
Warning
No description available
DLP-46: Full Capacity over Diverse path Ready#
WBS: 02C.08.03
Level: 3
Predecessors: DMTC-8000-0990, S19F
Due: 2020-09-30
Completed: 2021-08-31
Both primary (100 Gbps) and secondary (40 - 100 Gbps) circuits from La Serena - Santiago are operational and tested with loads to full capacity.
DMTC-8000-0990: Full capacity La Serena to Santiago over Primary link AND Secondary link - Complete#
WBS: 02C.08.03
Level: 3
Successors: DLP-46
Due: 2020-09-30
Completed: 2021-08-31
Contract Deliverable Report #11 Full capacity La Serena to Santiago over Primary link AND Secondary link - Complete. Covers the results of testing of the La Serena - Santiago primary and secondary paths.
DMTC-8100-2410: FIU-CIARA Management Contract Delivery #6 Complete#
WBS: 02C.08.03
Level: 3
Due: 2020-09-30
Completed: 2020-09-30
Level of effort management task, annual report delivered, covering all activities, meetings, conferences/workshops, circuits, tools, tests, staffing, budget/expenditures.
DLP-465: Install networking for normal Base Center operations for full-camera scale#
WBS: 02C.08.01
Level: 3
Predecessors: F20F
Successors: LSST-1580, CAMM8350
Due: 2020-11-30
Completed: 2020-11-30
Installed the Base LAN equipment in the Base Data Center and Base Office Building technical closets, and cabling connecting them for the Base Campus and Control Networks. Tested with data volumes and access points equivalent to operational staffing and control servers for full camera observing.
DLP-468: Provide networking for formal Chilean DAC production at full-camera scale#
WBS: 02C.08.02
Level: 3
Successors: LDM-503-11
Due: 2020-11-30
Completed: 2020-11-30
Installed the Base LAN equipment in the Chilean DAC. Tested with data volumes and access points equivalent to anticipated DAC user workload contemporaneous with full camera observing.
DLP-467: Install networking for full-camera-scale Chilean DAC serving on order 80 people#
WBS: 02C.08.02
Level: 3
Predecessors: F20F
Successors: LDM-503-11
Due: 2020-11-30
Completed: 2020-11-30
Installed the Base LAN equipment in the Chilean DAC. Tested with data volumes and access points equivalent to anticipated DAC user workload contemporaneous with commissioning camera observing.
DM-NET-5: Base - Archive Network Functional 100 Gbps#
WBS: 02C.08
Level: 2
Predecessors: DLP-464, COMC-0021
Successors: CAMM8330, CAMM8340, COMC-0620-2240
Due: 2020-12-21
Completed: 2021-02-01
All segments of the Base - Archive Network, including La - Serena - Santiago - Sao Paolo - Miami/Boca Raton - Chicago - Champaign are operationally available at 100 Gbps line rate (effective rate is typically lower, ~ 80%).
DLP-464: Install networking for normal Base Center operations for ComCam scale#
WBS: 02C.08.01
Level: 3
Predecessors: F18F
Successors: CAMM8340, DM-NET-5
Due: 2020-12-21
Completed: 2020-11-30
Installed the Base LAN equipment in the Base Data Center and Base Office Building technical closets, and cabling connecting them for the Base Campus and Control Networks. Tested with data volumes and access points equivalent to operational staffing and control servers for commissioning camera observing.
DLP-466: Install networking for ComCam-scale Chilean DAC serving on order 20 people#
WBS: 02C.08.02
Level: 3
Predecessors: F18F
Successors: LSST-1580, CAMM8330, CAMM8340
Due: 2020-12-21
Completed: 2020-11-30
Installed the Base LAN equipment in the Chilean DAC. Tested with data volumes and access points equivalent to anticipated DAC user workload contemporaneous with ATS observing.
DMTC-8100-2210: 100G ring operating at 99.99% availability - Complete#
WBS: 02C.08.03
Level: 3
Due: 2021-06-30
Completed: 2021-07-30
Contract Deliverable Report #7 100G managed ring Contract Delivery #7 Complete. Covers availability and outages.
DMTC-8100-2450: FIU-CIARA Management Contract Delivery #7 Complete#
WBS: 02C.08.03
Level: 3
Due: 2021-09-01
Completed: 2021-09-30
Level of effort management task, annual report delivered, covering all activities, meetings, conferences/workshops, circuits, tools, tests, staffing, budget/expenditures.
DMTC-6800-1350: Network End-to-End Verification Test#
WBS: 02C.08.00
Level: 4
Successors: LSST-1580, LDM-503-NET
Due: 2025-09-18
Completed: 2025-07-31
Warning
No description available
02C.10: Science Quality and Reliability Engineering#
Fig. 9 Relationships between milestones in WBS 02C.10 and their immediate predecessors and successors. Ellipses correspond to milestones within this WBS element; rectangles to those in other elements. Blue milestones have been completed; orange milestones are overdue.#
DLP-340: Operating system testing for public stack releases increased#
Warning
No description available
DLP-334: SQuaRE release improved or changed CI system#
WBS: 02C.10.02
Level: 3
Successors: DLP-337
Due: 2015-08-31
Completed: 2016-04-08
Warning
No description available
DLP-342: Publish updated introductory software guide to developing with the stack#
WBS: 02C.10.02
Level: 3
Predecessors: DLP-340
Due: 2015-12-29
Completed: 2016-04-08
Warning
No description available
DLP-341: Deploy stack user support and discussion forum#
WBS: 02C.10.02
Level: 3
Predecessors: DLP-340
Successors: DLP-337
Due: 2015-12-29
Completed: 2016-04-08
Warning
No description available
DLP-337: Release new stack documentation infrastructure#
Warning
No description available
DLP-345: Prototype metrics collection system deployed#
WBS: 02C.10.02
Level: 3
Due: 2016-02-29
Completed: 2016-05-31
Warning
No description available
DLP-351: Intermediate Performance Metrics routinelly calculated and published#
WBS: 02C.10.02
Level: 3
Due: 2016-02-29
Completed: 2016-05-31
Warning
No description available
DLP-346: SQuaSH Prototype using existing architectural components deployed#
WBS: 02C.10.02
Level: 3
Due: 2016-08-31
Completed: 2017-07-25
Warning
No description available
DM-SQRE-1: Project internal Jupyter notebook service#
WBS: 02C.10.02
Level: 3
Successors: LDM-503-01, DM-SQRE-2
Due: 2017-08-31
Completed: 2017-11-01
Warning
No description available
DLP-344: Release SQuaSH-in-a-box automated deployment platform#
WBS: 02C.10.02
Level: 3
Predecessors: F17F
Due: 2017-11-30
Completed: 2017-11-01
Warning
No description available
DLP-352: Metrics of Interest integrated in running stack or post-tests#
Warning
No description available
DM-SQRE-2: Notebook service capabilities are suitable for the commissioning team to develop notebooks for its needs#
WBS: 02C.10.02
Level: 3
Predecessors: DM-SQRE-1
Successors: LDM-503-09, DM-SQRE-3
Due: 2018-11-30
Completed: 2019-11-29
Members of the integration and commissioning team are able to develop notebooks in nublado that are capable of the interactive data exploration that is suitable to their needs to support ComCam commissioning. Data is available via a Butler to a mounted filesystem. They are able to work effectively, though in some cases their user experience can be improved. They are primarily trained in person by bootcamps and may require extensive support via Slack. The service may be intermittently unavailable due to engineering work.
DM-SQRE-3: Notebook service stable for commissioning and other internal project users#
WBS: 02C.10.02
Level: 3
Predecessors: DM-SQRE-2
Successors: LDM-503-12, DM-SQRE-4
Due: 2020-02-27
Completed: 2020-01-30
Members of the integration and commissioning team as well as science pipelines developers use nublado to support their interactive data exploration needs relating to ComCam commissioning. They are able to work effectively though in some cases their user experience can be improved. Access to EFD data is easily available from notebooks. Data is available via Butler to a mounted filesystem. There is a curated library of notebooks modeling common tasks and a way to automatically verify that they are in working condition. Users can refer to documentation for answers to common problems. The service is stable and interruptions to the service are primarily notified well in advance and co-ordinated with the commissioning team to minimize disruption to the extent that the underlying infrastructure permits it.
DM-SQRE-6: IVOA Server-side Operations for Data Access API#
WBS: 02C.10.02
Level: 3
Predecessors: F20F
Successors: LSST-1580, DM-SQRE-7
Due: 2020-11-30
Completed: 2022-02-28
Warning
No description available
DM-SQRE-7: IVOA-compliant image metadata services#
WBS: 02C.10.02
Level: 3
Successors: LSST-1580
Due: 2020-11-30
Completed: 2022-06-30
Warning
No description available
DM-SQRE-4: Notebook service ready for verification & validation#
WBS: 02C.10.02
Level: 3
Predecessors: DM-SQRE-3
Successors: LDM-503-14
Due: 2023-02-28
Completed: 2024-10-11
Science pipeline developers and members of the verification and validation science team use nublado to support their interactive data exploration needs relating to ComCam commissioning. They are able to work effectively though in some cases their user experience can be improved. This includes access to EFD, catalogue and pixel data. There are curated libraries of continuously integrated notebooks modeling common tasks and they is a reasonable workflow to allow Github-based collaboration on those notebooks. Users can refer to documentation for how to get started and for answers to common problems. The service is stable with minimal interruptions, but may not always scale well to large number of users.
DM-SQRE-5: Notebook service ready for general science users#
WBS: 02C.10.02
Level: 3
Predecessors: LSST-1560
Successors: LSST-1620
Due: 2025-09-18
Completion pending
Members of the science collaborations or other non-project staff with access to data use nublado to support their interactive scientific data exploration. They are able to share data with each other using LSP sharing mechanisms and can access data without a direct filesystem mount (eg VO services, remote Butler etc). The service scales well to large number of users provided the infrastructure is sized for them. Users can primarily rely on documentation for support, and use a helpdesk system for questions. There is robust functionality for performing large distributed catalog operations and for visually exploring LSSTCam sized images.
02C.11: Security#
Fig. 10 Relationships between milestones in WBS 02C.11 and their immediate predecessors and successors. Ellipses correspond to milestones within this WBS element; rectangles to those in other elements. Blue milestones have been completed; orange milestones are overdue.#
A9440: START: Data Security#
WBS: 02C.11
Level: Undefined
Predecessors: LSST-1440
Due: 2022-10-03
Completed: 2022-10-03
Warning
No description available
DMTC-021103-1085: COMP: Delayed Data Store Installed#
WBS: 02C.11.03
Level: 4
Due: 2023-11-28
Completed: 2024-08-30
Warning
No description available
DMTC-021102-1175: COMP: Firewalls and Physical Security#
WBS: 02C.11.02
Level: 4
Successors: LSST-1580
Due: 2023-12-06
Completed: 2025-07-31
Warning
No description available
DMTC-021101-1155: COMP: Encryption#
WBS: 02C.11.01
Level: 4
Predecessors: SUMMIT-2976
Successors: LSST-1580
Due: 2023-12-07
Completed: 2025-03-31
Warning
No description available
Bibliography#
Yusra AlSayyad. LDM-503-13a: Science Pipelines Fall 2020 Release Test Plan and Report. Data Management Test Report DMTR-302, NSF-DOE Vera C. Rubin Observatory, June 2021. URL: https://dmtr-302.lsst.io/.
Eric C. Bellm and John D. Swinbank. LSST Level 1 System Test Specification. Data Management Controlled Document LDM-533, NSF-DOE Vera C. Rubin Observatory, January 2019. URL: https://ldm-533.lsst.io/.
Jim Bosch, Hsin-Fang Chiang, Michelle Gower, and John D. Swinbank. LSST Level 2 System Test Specification. Data Management Controlled Document LDM-534, NSF-DOE Vera C. Rubin Observatory, January 2021. URL: https://ldm-534.lsst.io/.
Michelle Butler. LDM-503-8 Spectrograph Data Acquisition Test Plan and Report. Data Management Test Report DMTR-121, NSF-DOE Vera C. Rubin Observatory, December 2019. URL: https://dmtr-121.lsst.io/.
Michelle Butler. LDM-503-8b (Small Scale CCOB Data Access) Test Plan and Report. Data Management Test Report DMTR-102, NSF-DOE Vera C. Rubin Observatory, July 2019. URL: https://dmtr-102.lsst.io/.
Michelle Butler. LDM-503-10: DAQ Validation Test Plan and Report. Data Management Test Report DMTR-181, NSF-DOE Vera C. Rubin Observatory, September 2020. URL: https://dmtr-181.lsst.io/.
Michelle Butler. LDM-503-10b: Large Scale CCOB Data Access Test Plan and Report. Data Management Test Report DMTR-182, NSF-DOE Vera C. Rubin Observatory, October 2020. URL: https://dmtr-182.lsst.io/.
Michelle Butler. LDM-503-6: ComCam Interface Verification Readiness Test Plan and Report. Data Management Test Report DMTR-171, NSF-DOE Vera C. Rubin Observatory, October 2020. URL: https://dmtr-171.lsst.io/.
Michelle Butler, Jim Parsons, and Michelle Gower. LSST DM Raw Image Archiving Service Test Specification. Data Management Controlled Document LDM-538, NSF-DOE Vera C. Rubin Observatory, January 2021. URL: https://ldm-538.lsst.io/.
Jeffrey Carlin. LDM-GEN3: Gen 3 Butler Acceptance Testing Test Plan and Report. Data Management Test Report DMTR-271, NSF-DOE Vera C. Rubin Observatory, July 2022. URL: https://dmtr-271.lsst.io/.
G. P. Dubois-Felsmann, L.P. Guy, J. Carlin, K.S. Krughoff, C. Slater, and M. Wood-Vasey. LSST Science Platform Test Specification. Data Management Controlled Document LDM-540, NSF-DOE Vera C. Rubin Observatory, August 2020. URL: https://ldm-540.lsst.io/.
Gregory Dubois-Felsmann. LDM-503-10a: LSP with Authentication and TAP Test Plan and Report. Data Management Test Report DMTR-161, NSF-DOE Vera C. Rubin Observatory, January 2020. URL: https://dmtr-161.lsst.io/.
Gregory Dubois-Felsmann. LDM-503-14a: RSP redeployed on the Interim Data Facility (IDF), ready for DP0.1 Test Plan and Report. Data Management Test Report DMTR-301, NSF-DOE Vera C. Rubin Observatory, October 2021. URL: https://dmtr-301.lsst.io/.
Gregory Dubois-Felsmann. LDM-503-RSPa: RSP on the Interim Data Facility (IDF) is ready for DP0.2 Test Plan and Report. Data Management Test Report DMTR-381, NSF-DOE Vera C. Rubin Observatory, January 2023. URL: https://dmtr-381.lsst.io/.
Gregory Dubois-Felsmann, David Ciardi, Fritz Mueller, and Frossie Economou. Data Management LSST Science Platform Requirements. Data Management Controlled Document LDM-554, NSF-DOE Vera C. Rubin Observatory, April 2019. URL: https://ldm-554.lsst.io/.
Gregory Dubois-Felsmann, Frossie Economou, Kian-Tat Lim, Fritz Mueller, Stephen R. Pietrowicz, and Xiuqin Wu. Science Platform Design. Data Management Controlled Document LDM-542, NSF-DOE Vera C. Rubin Observatory, January 2019. URL: https://ldm-542.lsst.io/.
Robert Gruendl. LDM-503-11a: ComCam OPS Readiness Test Plan and Report. Data Management Test Report DMTR-231, NSF-DOE Vera C. Rubin Observatory, November 2020. URL: https://dmtr-231.lsst.io/.
Margaret Johnson and Robert A. Gruendl. Proposed DM OPS Rehearsals. Data Management Controlled Document LDM-643, NSF-DOE Vera C. Rubin Observatory, August 2020. URL: https://ldm-643.lsst.io/.
M. Jurić, T. Axelrod, A.C. Becker, J. Becla, E. Bellm, J.F. Bosch, D. Ciardi, A.J. Connolly, G.P. Dubois-Felsmann, F. Economou, M. Freemon, M. Gelman, R. Gill, M. Graham, L.P. Guy, Ž. Ivezić, T. Jenness, J. Kantor, K.S. Krughoff, K-T Lim, R.H. Lupton, F. Mueller, D. Nidever, W. O'Mullane, M. Patterson, D. Petravick, D. Shaw, C. Slater, M. Strauss, J. Swinbank, J.A. Tyson, M. Wood-Vasey, and X. Wu. Data Products Definition Document. Systems Engineering Controlled Document LSE-163, NSF-DOE Vera C. Rubin Observatory, July 2023. URL: https://lse-163.lsst.io/.
M. Jurić, D. Ciardi, G.P. Dubois-Felsmann, and L.P. Guy. LSST Science Platform Vision Document. Systems Engineering Controlled Document LSE-319, NSF-DOE Vera C. Rubin Observatory, July 2019. URL: https://lse-319.lsst.io/.
Jeff Kantor. Vera C. Rubin Observatory Network Verification Document. Data Management Controlled Document LDM-732, NSF-DOE Vera C. Rubin Observatory, May 2020. URL: https://ldm-732.lsst.io/.
Simon Krughoff. DM-503-EFDa: EFD on Summit for M1/M3 Test Plan and Report. Data Management Test Report DMTR-291, NSF-DOE Vera C. Rubin Observatory, September 2021. URL: https://dmtr-291.lsst.io/.
K-T Lim. Header Service Interface. Systems Engineering Controlled Document LSE-400, NSF-DOE Vera C. Rubin Observatory, 2019. URL: https://lse-400.lsst.io.
K.-T. Lim, J. Bosch, G. Dubois-Felsmann, T. Jenness, J. Kantor, W. O'Mullane, D. Petravick, G. Comoretto, and The DM Leadership Team. Data Management System Design. Data Management Controlled Document LDM-148, NSF-DOE Vera C. Rubin Observatory, August 2020. URL: https://ldm-148.lsst.io/.
William O'Mullane. Data Preview 0: Definition and planning. Technical Note RTN-001, NSF-DOE Vera C. Rubin Observatory, February 2024. URL: https://rtn-001.lsst.io/.
William O'Mullane, Frossie Economou, Tim Jenness, Andrew Loftus, and John D. Swinbank. Data Management Releases for Verification/Integration. Data Management Controlled Document LDM-564, NSF-DOE Vera C. Rubin Observatory, August 2023. URL: https://ldm-564.lsst.io/.
J.D. Swinbank, T. Axelrod, A.C. Becker, J. Becla, E. Bellm, J.F. Bosch, H. Chiang, D.R. Ciardi, A.J. Connolly, G.P. Dubois-Felsmann, F. Economou, M. Fisher-Levine, M. Graham, Ž. Ivezić, M. Jurić, T. Jenness, R.L. Jones, J. Kantor, S. Krughoff, K-T. Lim, R.H. Lupton, F. Mueller, D. Petravick, P.A. Price, D.J. Reiss, D. Shaw, C. Slater, M. Wood-Vasey, X. Wu, and P. Yoachim. Data Management Science Pipelines Design. Data Management Controlled Document LDM-151, NSF-DOE Vera C. Rubin Observatory, November 2020. URL: https://ldm-151.lsst.io/.
John Swinbank. LDM-503-07 (Camera Data Processing) Test Plan and Report. Data Management Test Report DMTR-112, NSF-DOE Vera C. Rubin Observatory, January 2019. URL: https://dmtr-112.lsst.io/.
John Swinbank. LDM-503-11b: Science Pipelines Fall 2019 Release Test Plan and Report. Data Management Test Report DMTR-192, NSF-DOE Vera C. Rubin Observatory, September 2020. URL: https://dmtr-192.lsst.io/.
John D. Swinbank. LDM-503-09a (Science Pipelines Fall 2018 Release) Test Plan and Report. Data Management Test Report DMTR-111, NSF-DOE Vera C. Rubin Observatory, April 2019. URL: https://dmtr-111.lsst.io/.